HOME   LIST
‹–   –›

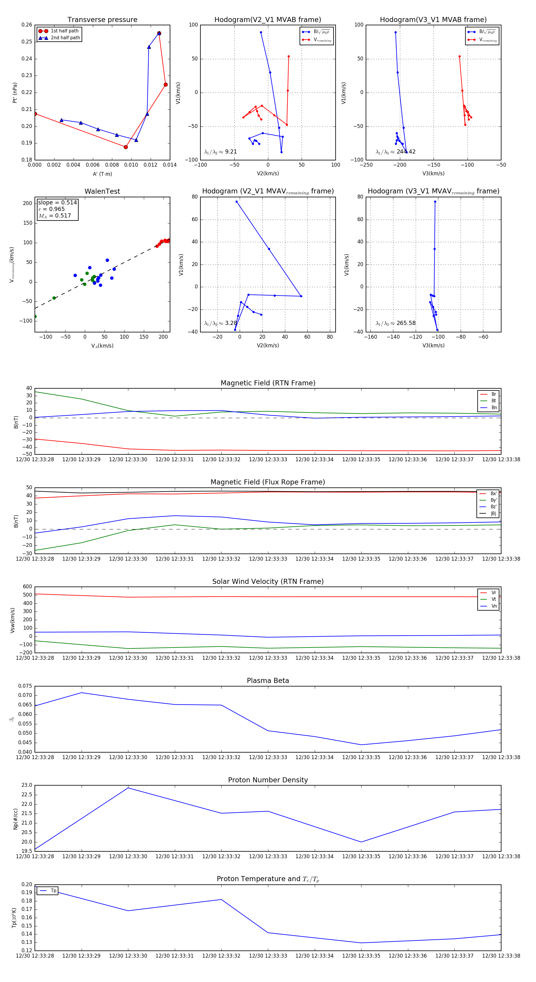
Flux Rope in 2024

Flux Rope Event 2024-12-30 12:33:28 ~ 2024-12-30 12:33:38 (11 seconds)


plot