HOME   LIST
‹–   –›

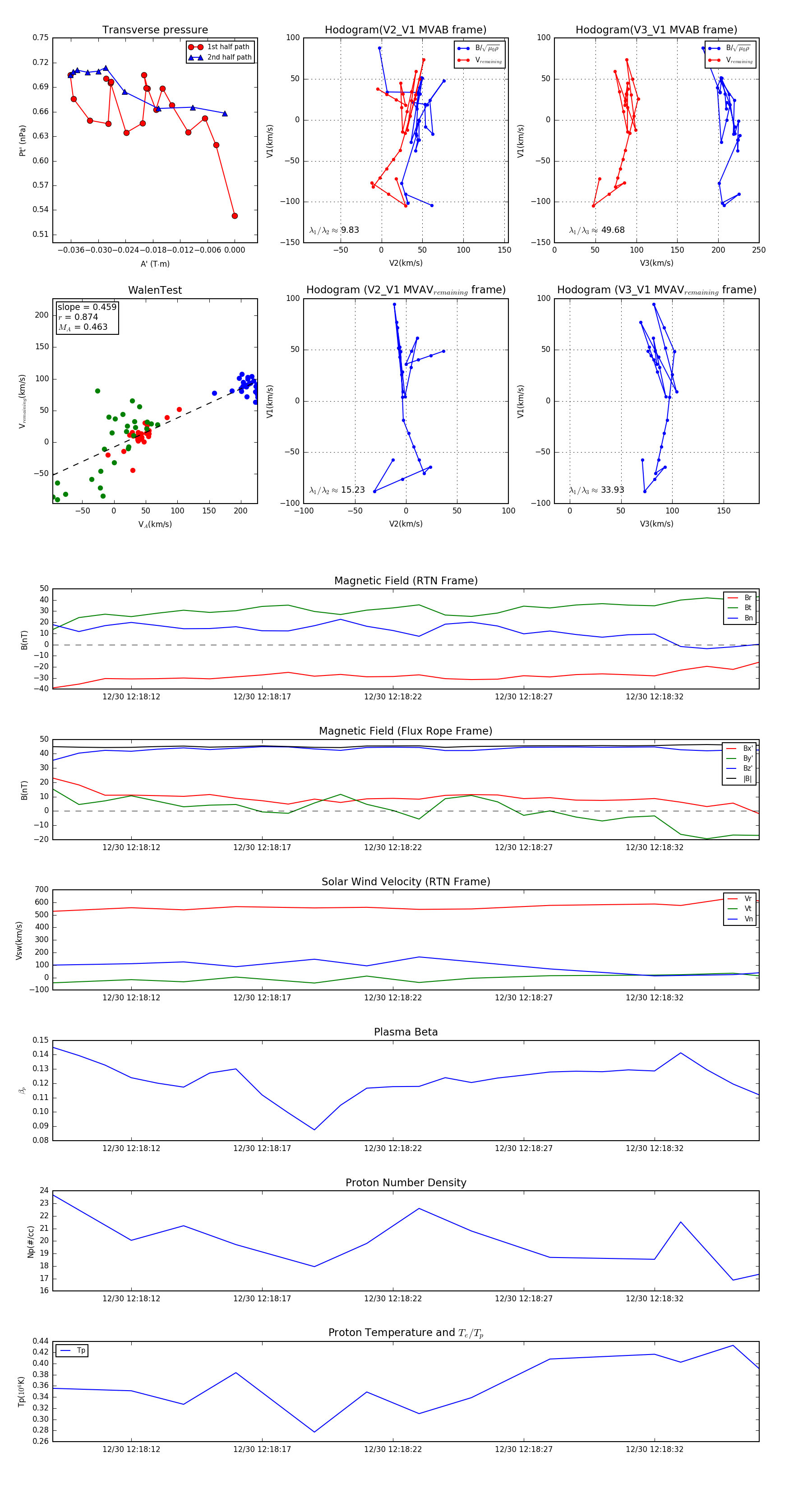
Flux Rope in 2024

Flux Rope Event 2024-12-30 12:18:09 ~ 2024-12-30 12:18:36 (28 seconds)


plot