HOME   LIST
‹–   –›

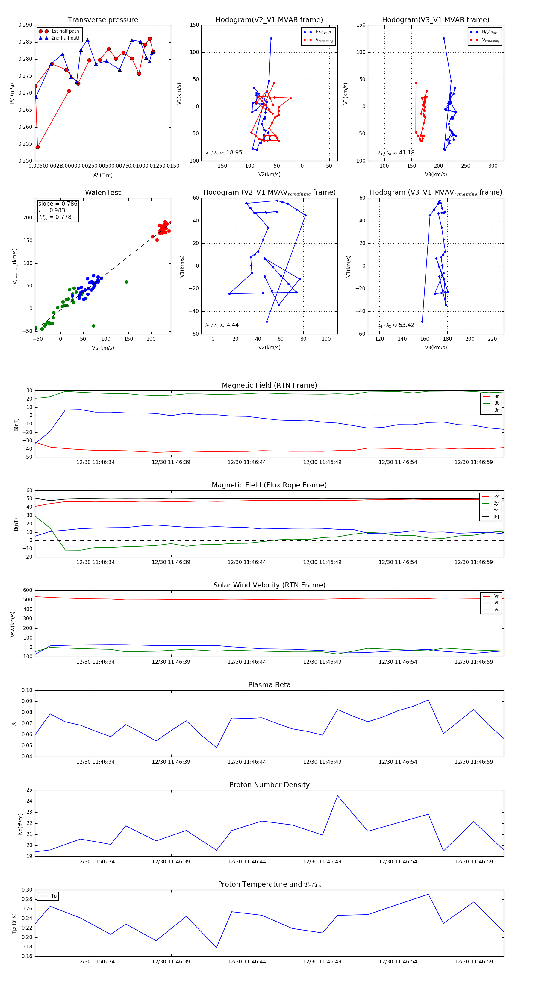
Flux Rope in 2024

Flux Rope Event 2024-12-30 11:46:30 ~ 2024-12-30 11:47:01 (32 seconds)


plot