HOME   LIST
‹–   –›

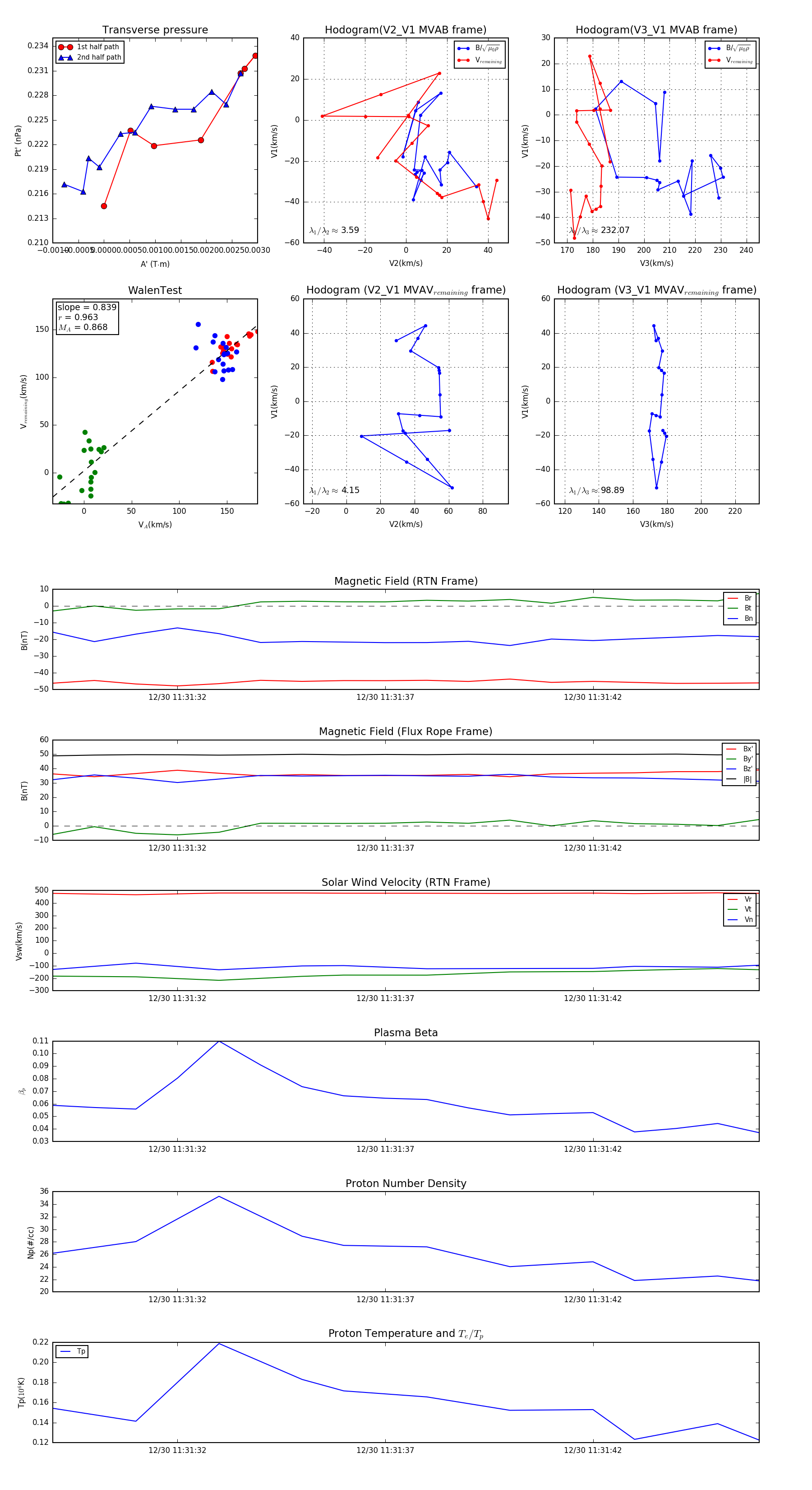
Flux Rope in 2024

Flux Rope Event 2024-12-30 11:31:29 ~ 2024-12-30 11:31:46 (18 seconds)


plot