HOME   LIST
‹–   –›

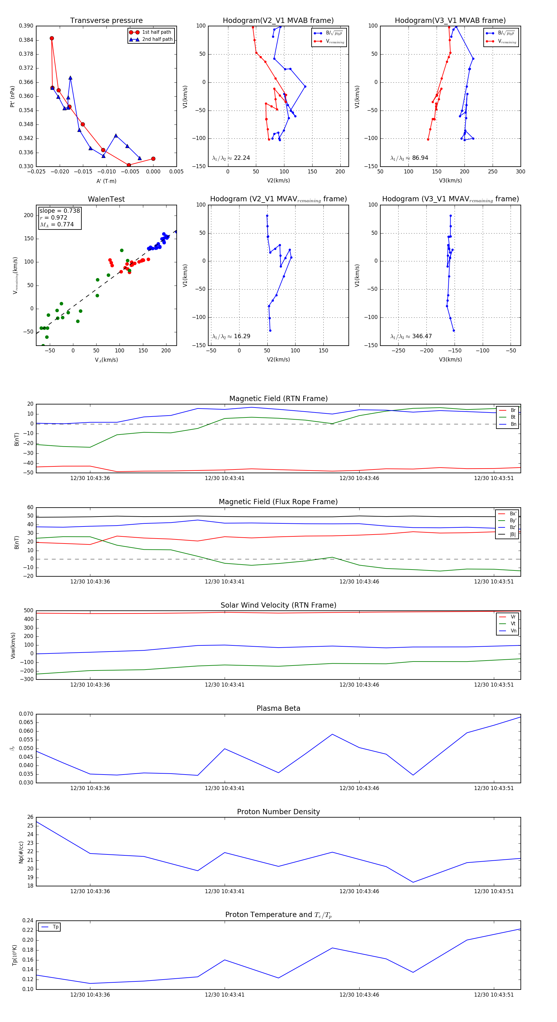
Flux Rope in 2024

Flux Rope Event 2024-12-30 10:43:34 ~ 2024-12-30 10:43:52 (19 seconds)


plot