HOME   LIST
‹–   –›

Flux Rope in 2024

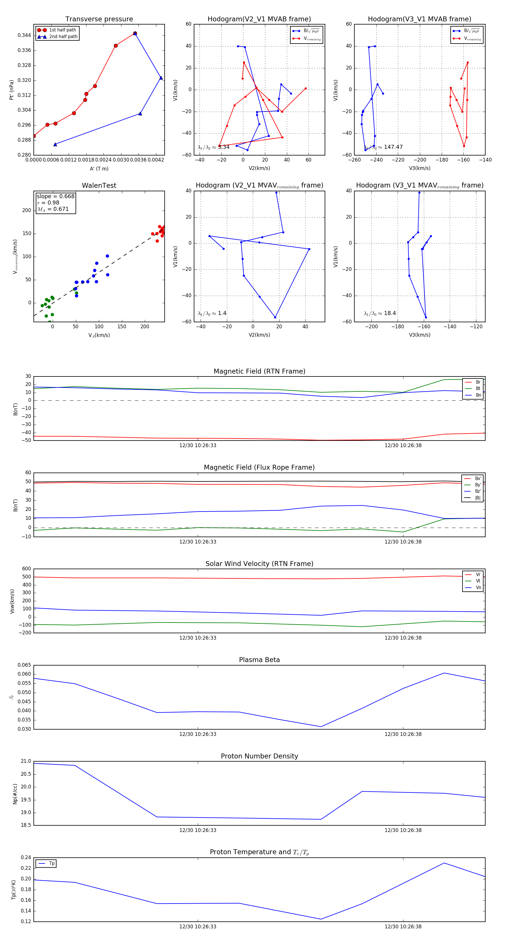
Flux Rope Event 2024-12-30 10:26:29 ~ 2024-12-30 10:26:40 (12 seconds)


plot