HOME   LIST
‹–   –›

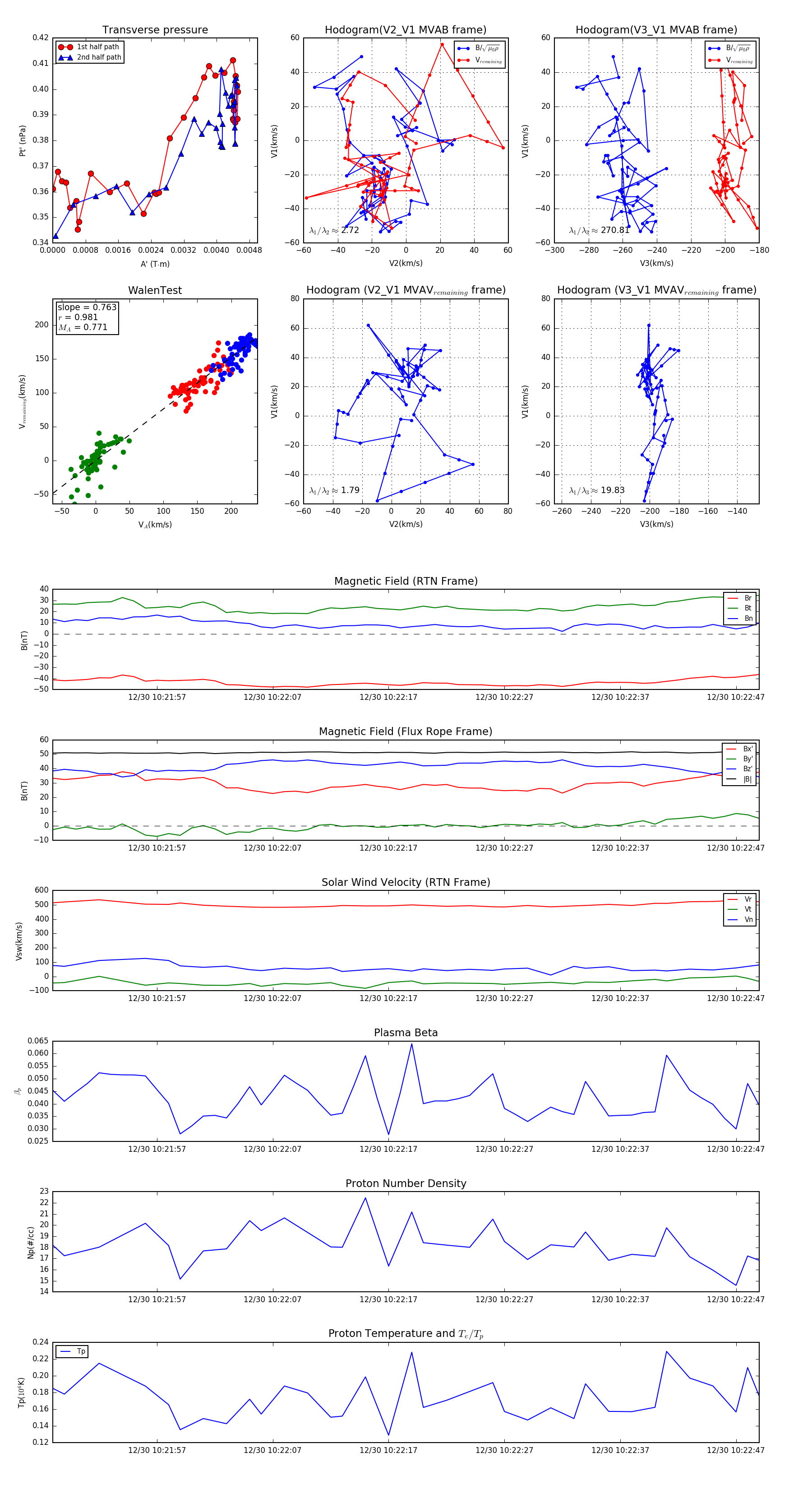
Flux Rope in 2024

Flux Rope Event 2024-12-30 10:21:48 ~ 2024-12-30 10:22:49 (62 seconds)


plot