HOME   LIST
‹–   –›

Flux Rope in 2024

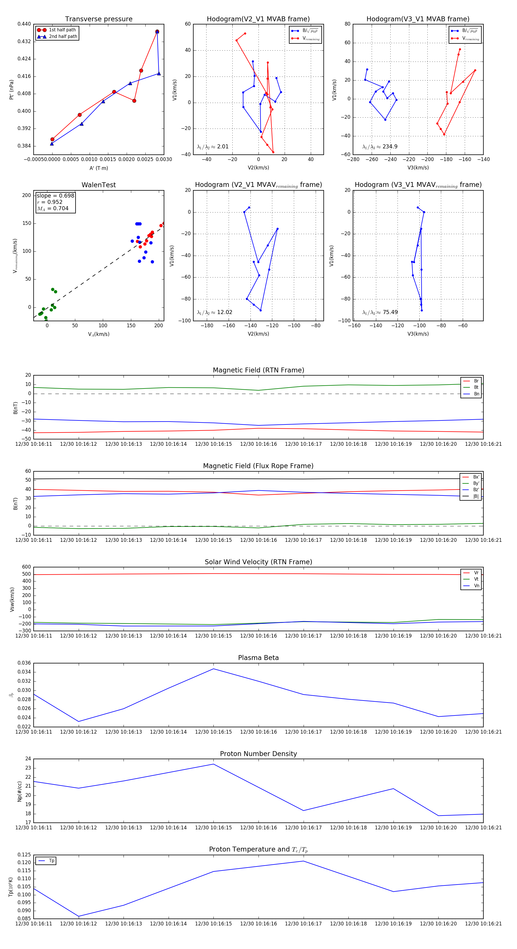
Flux Rope Event 2024-12-30 10:16:11 ~ 2024-12-30 10:16:21 (11 seconds)


plot