HOME   LIST
‹–   –›

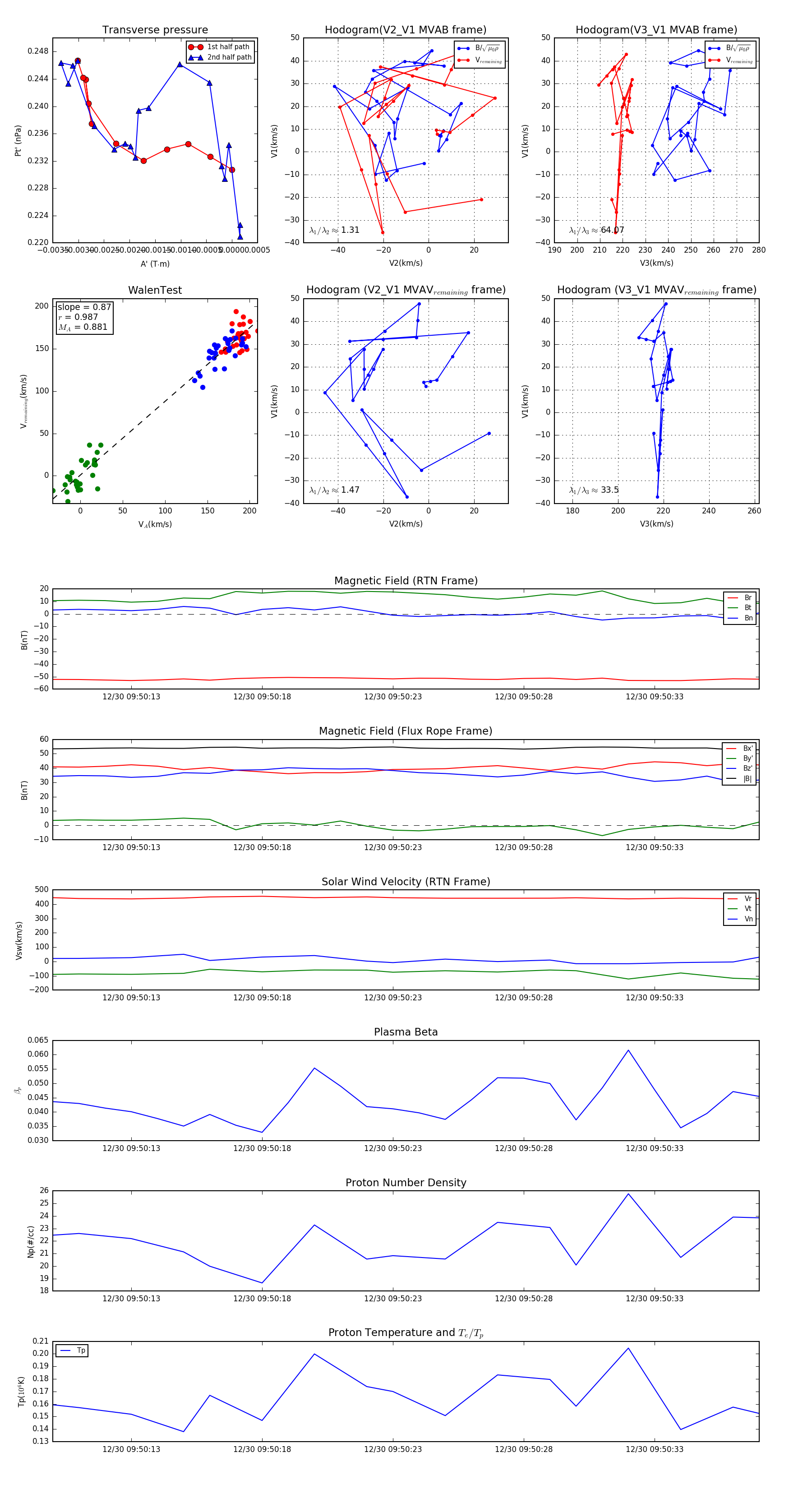
Flux Rope in 2024

Flux Rope Event 2024-12-30 09:50:10 ~ 2024-12-30 09:50:37 (28 seconds)


plot