HOME   LIST
‹–   –›

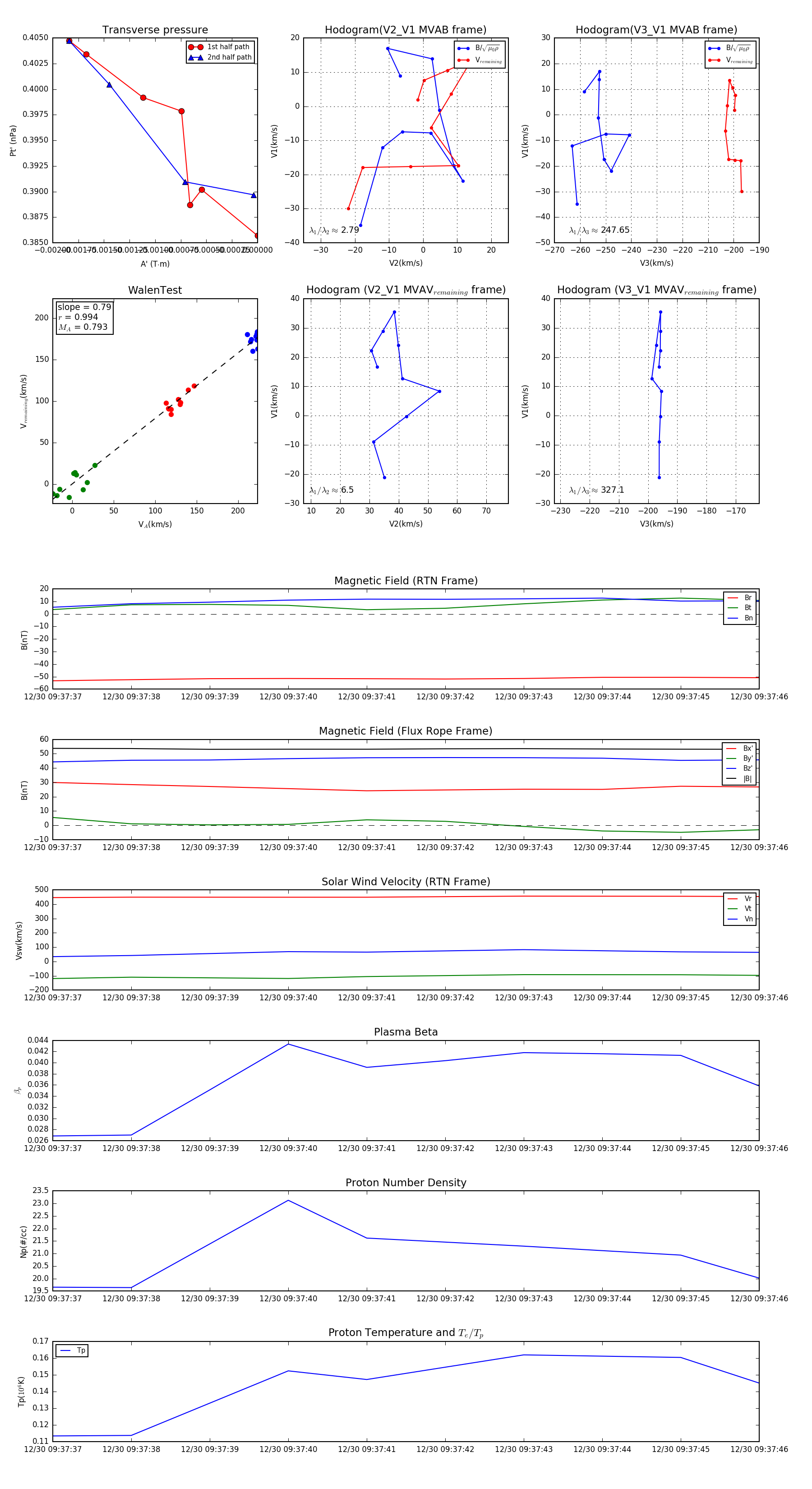
Flux Rope in 2024

Flux Rope Event 2024-12-30 09:37:37 ~ 2024-12-30 09:37:46 (10 seconds)


plot