HOME   LIST
‹–   –›

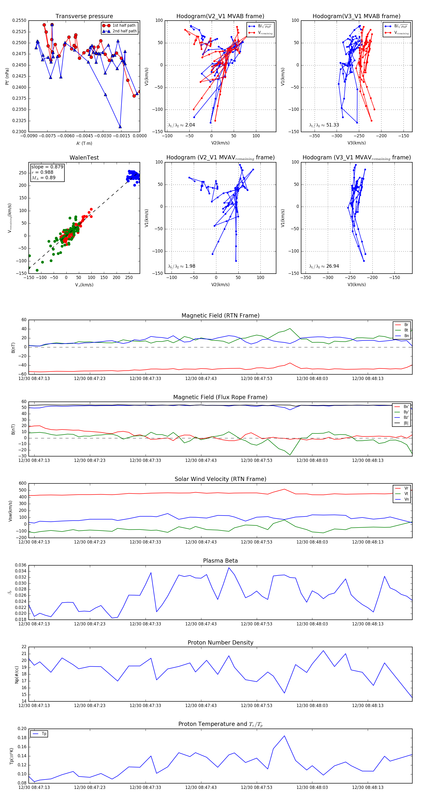
Flux Rope in 2024

Flux Rope Event 2024-12-30 08:47:12 ~ 2024-12-30 08:48:21 (70 seconds)


plot