HOME   LIST
‹–   –›

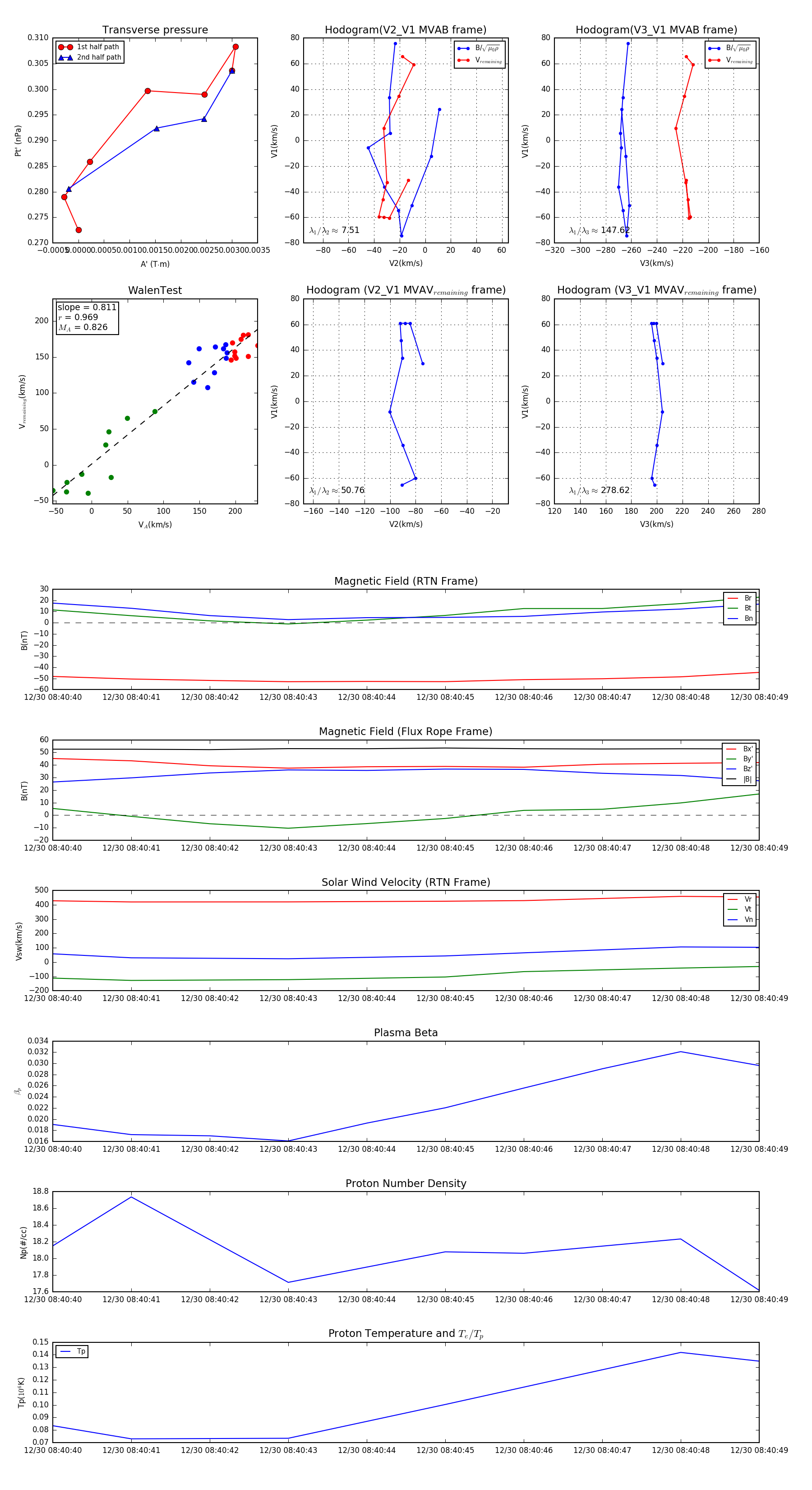
Flux Rope in 2024

Flux Rope Event 2024-12-30 08:40:40 ~ 2024-12-30 08:40:49 (10 seconds)


plot