HOME   LIST
‹–   –›

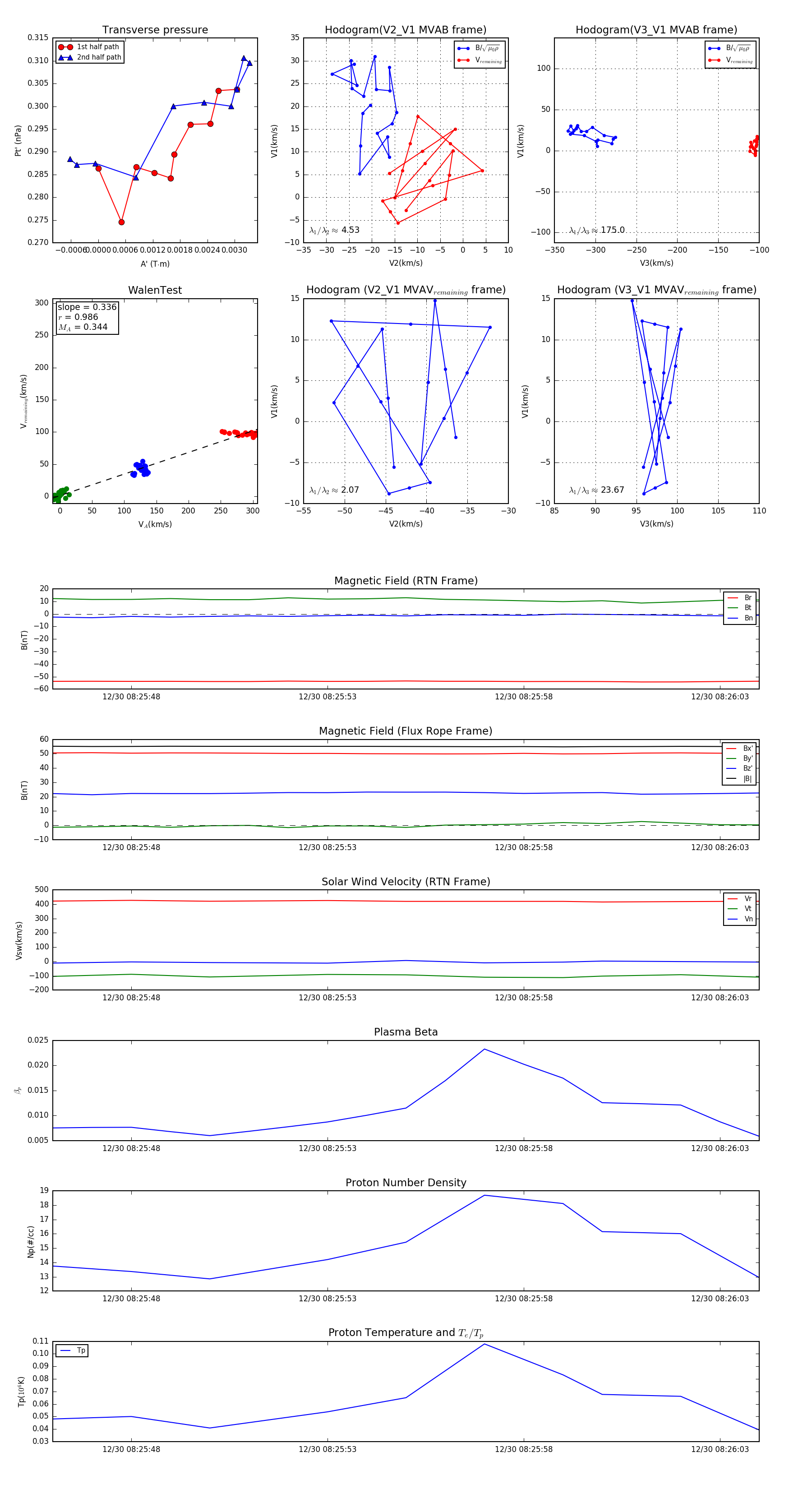
Flux Rope in 2024

Flux Rope Event 2024-12-30 08:25:46 ~ 2024-12-30 08:26:04 (19 seconds)


plot