HOME   LIST
‹–   –›

Flux Rope in 2024

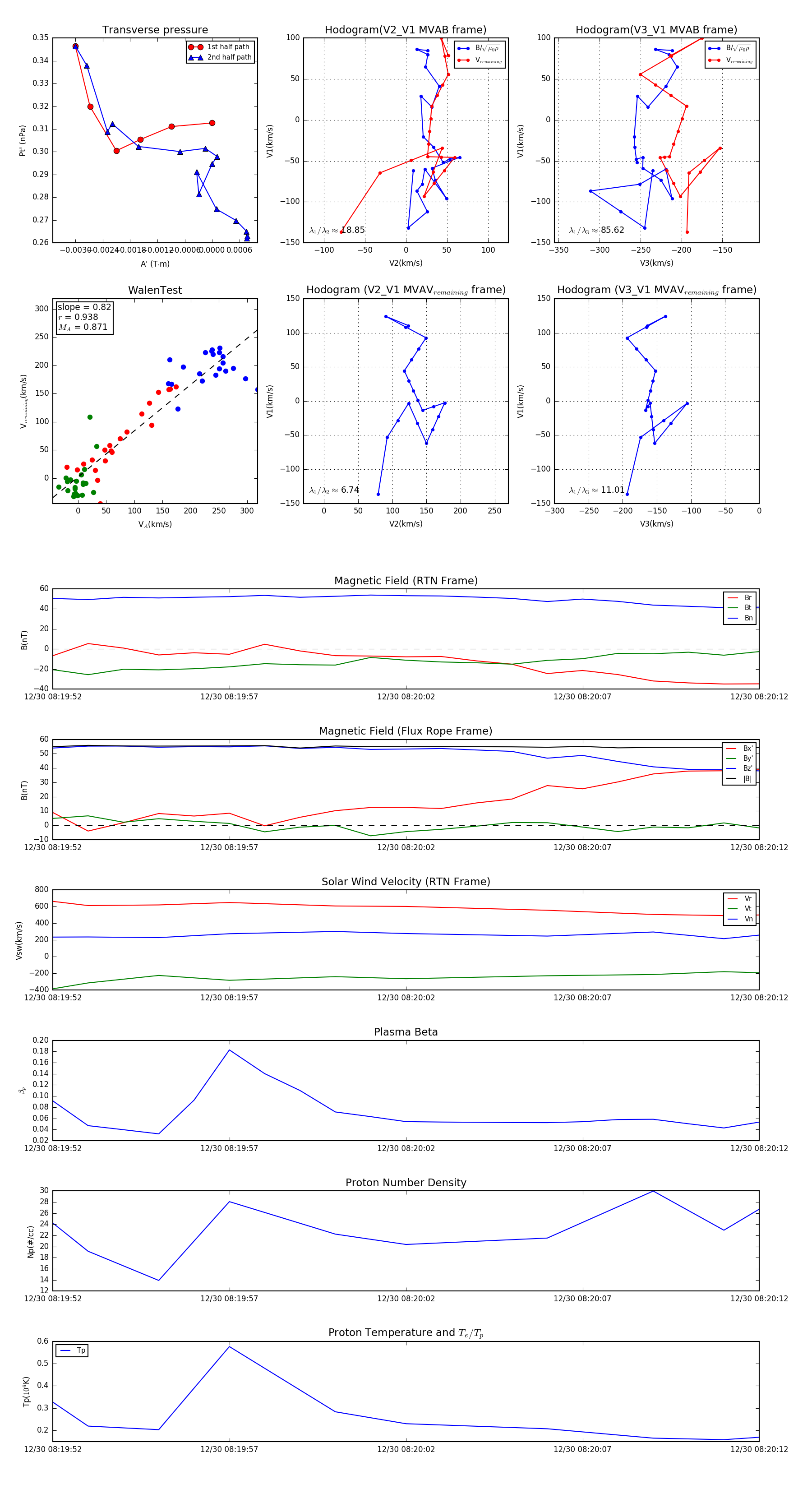
Flux Rope Event 2024-12-30 08:19:52 ~ 2024-12-30 08:20:12 (21 seconds)


plot