HOME   LIST
‹–   –›

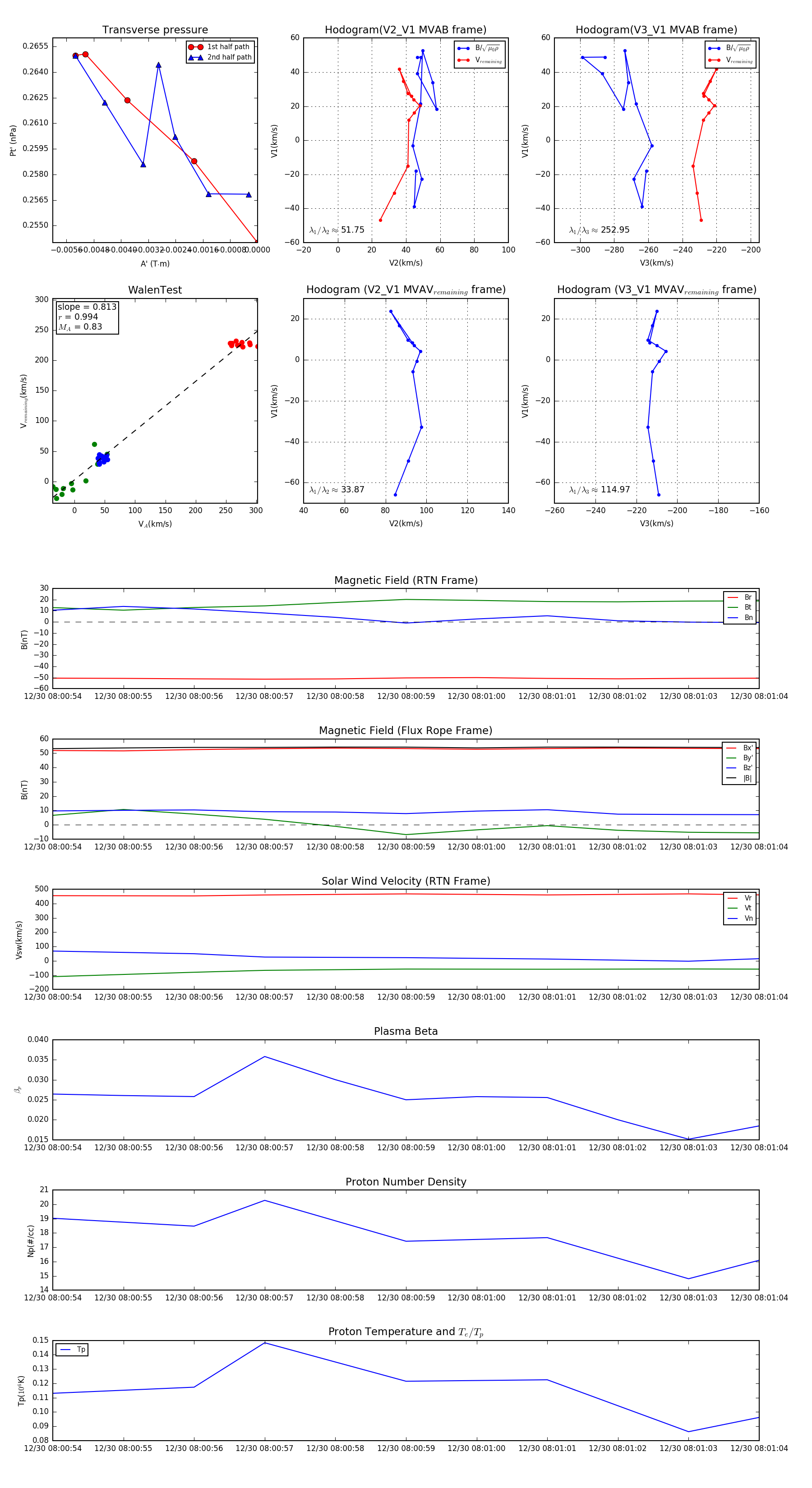
Flux Rope in 2024

Flux Rope Event 2024-12-30 08:00:54 ~ 2024-12-30 08:01:04 (11 seconds)


plot