HOME   LIST
‹–   –›

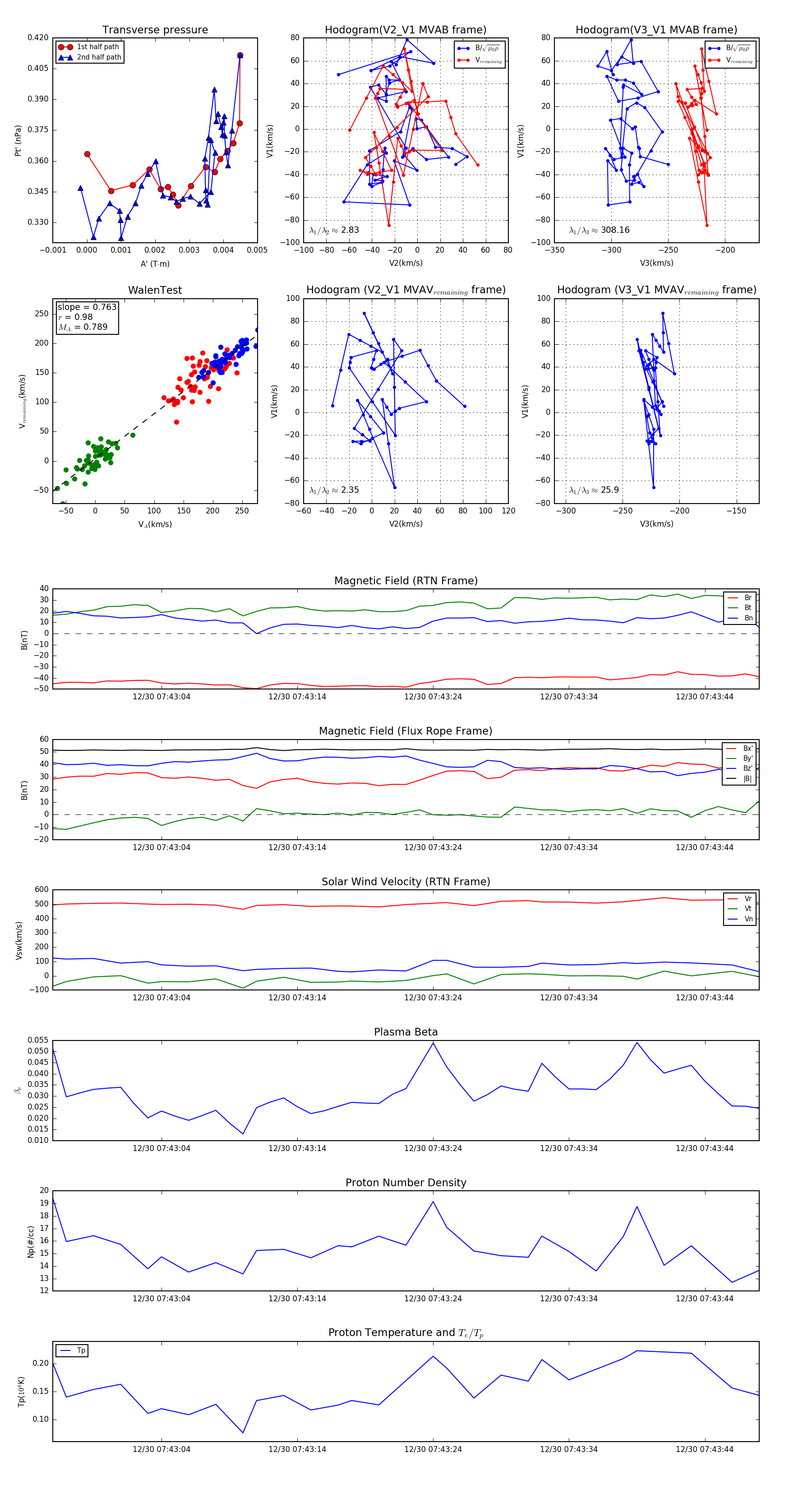
Flux Rope in 2024

Flux Rope Event 2024-12-30 07:42:56 ~ 2024-12-30 07:43:48 (53 seconds)


plot