HOME   LIST
‹–   –›

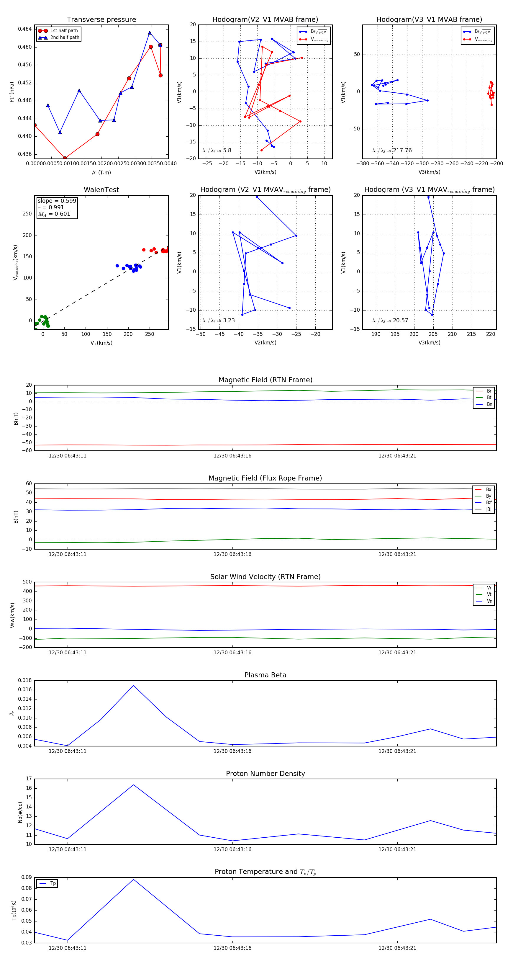
Flux Rope in 2024

Flux Rope Event 2024-12-30 06:43:10 ~ 2024-12-30 06:43:24 (15 seconds)


plot