HOME   LIST
‹–   –›

Flux Rope in 2024

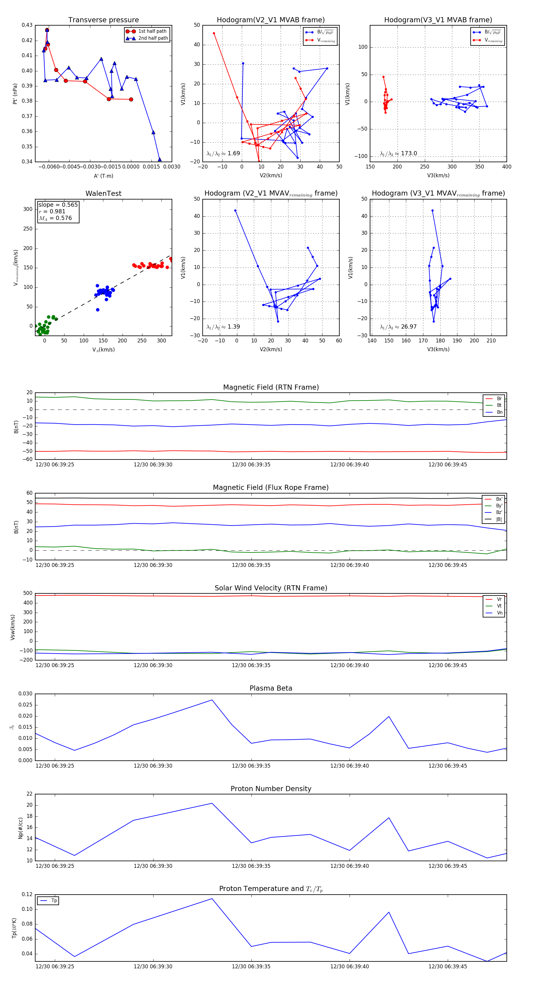
Flux Rope Event 2024-12-30 06:39:24 ~ 2024-12-30 06:39:48 (25 seconds)


plot