HOME   LIST
‹–   –›

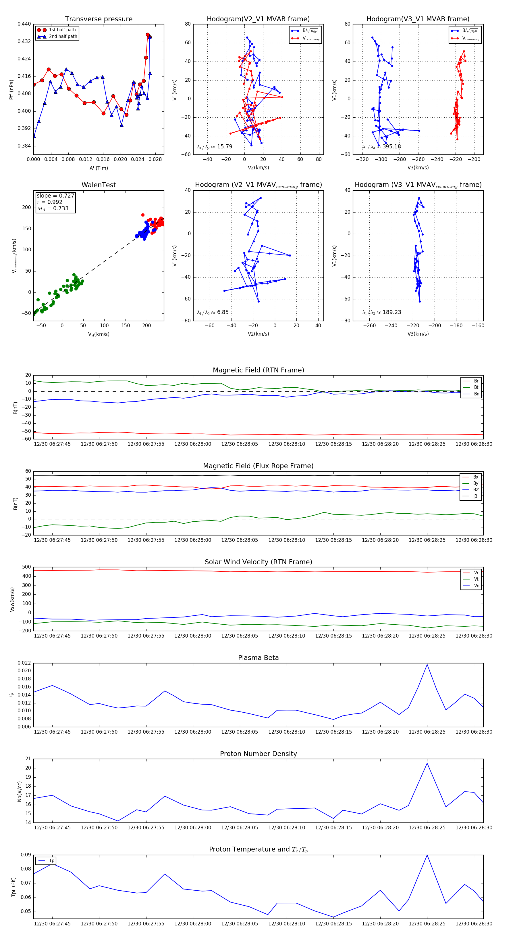
Flux Rope in 2024

Flux Rope Event 2024-12-30 06:27:43 ~ 2024-12-30 06:28:31 (49 seconds)


plot