HOME   LIST
‹–   –›

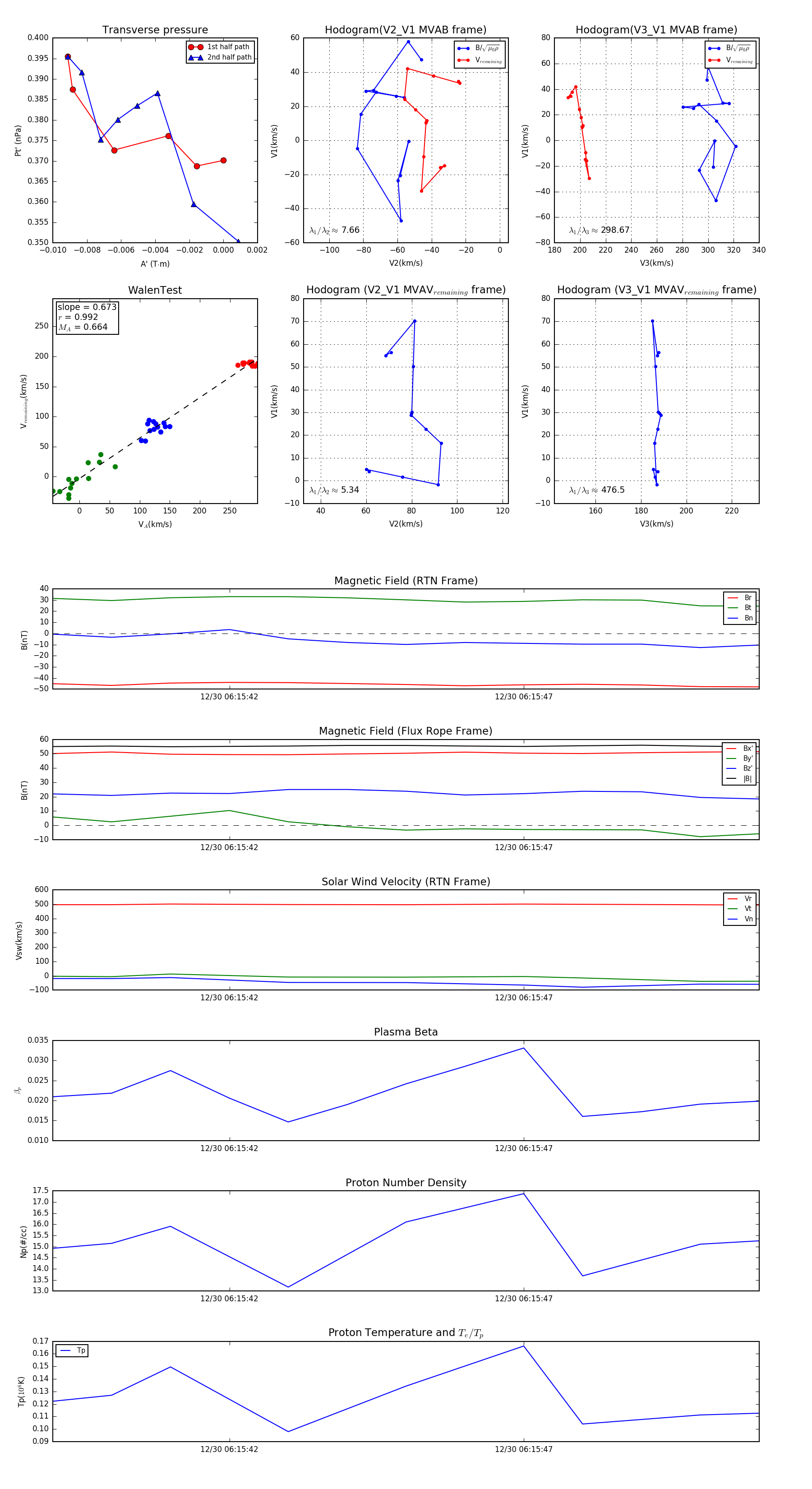
Flux Rope in 2024

Flux Rope Event 2024-12-30 06:15:39 ~ 2024-12-30 06:15:51 (13 seconds)


plot