HOME   LIST
‹–   –›

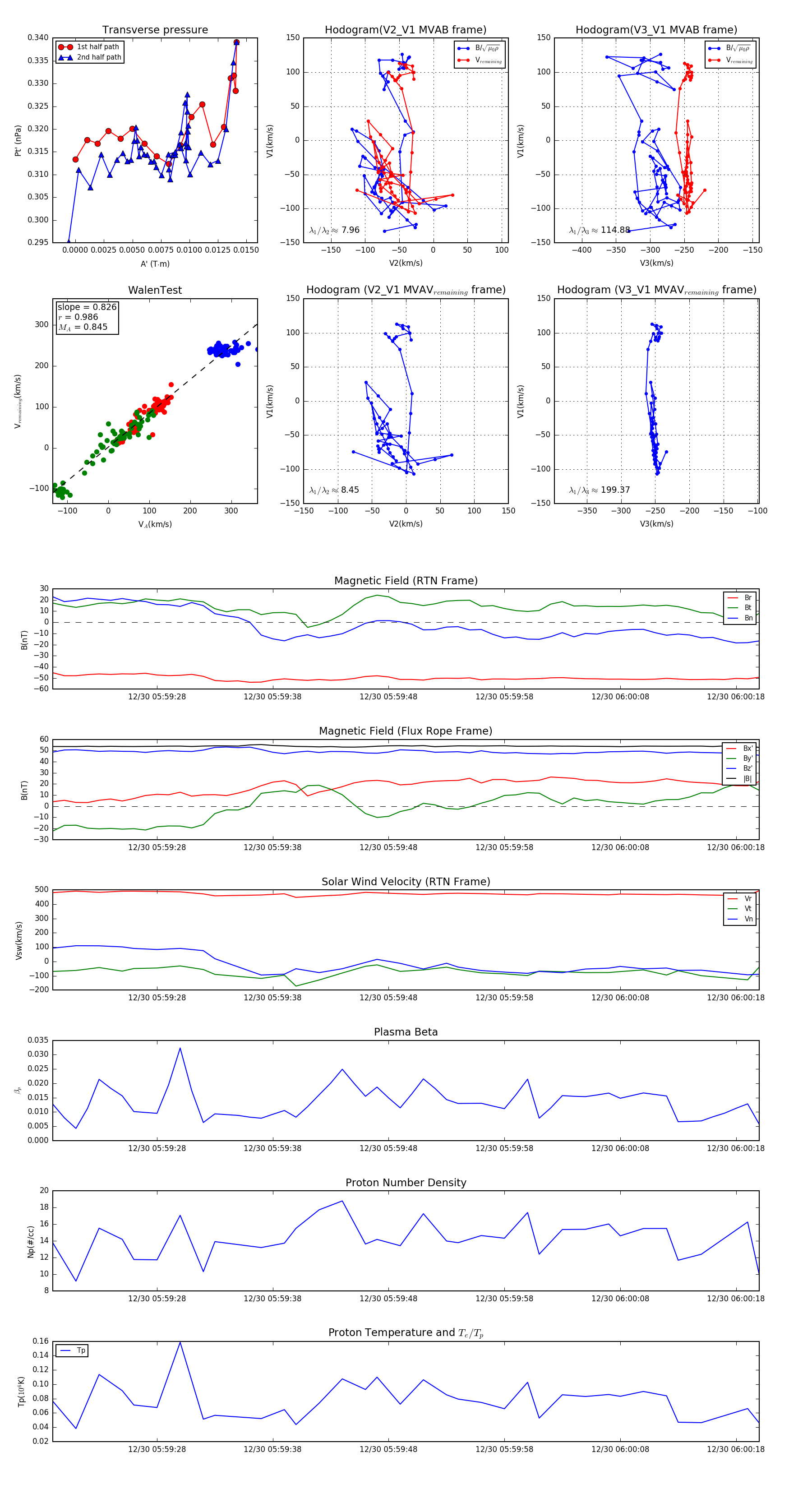
Flux Rope in 2024

Flux Rope Event 2024-12-30 05:59:19 ~ 2024-12-30 06:00:20 (62 seconds)


plot