HOME   LIST
‹–   –›

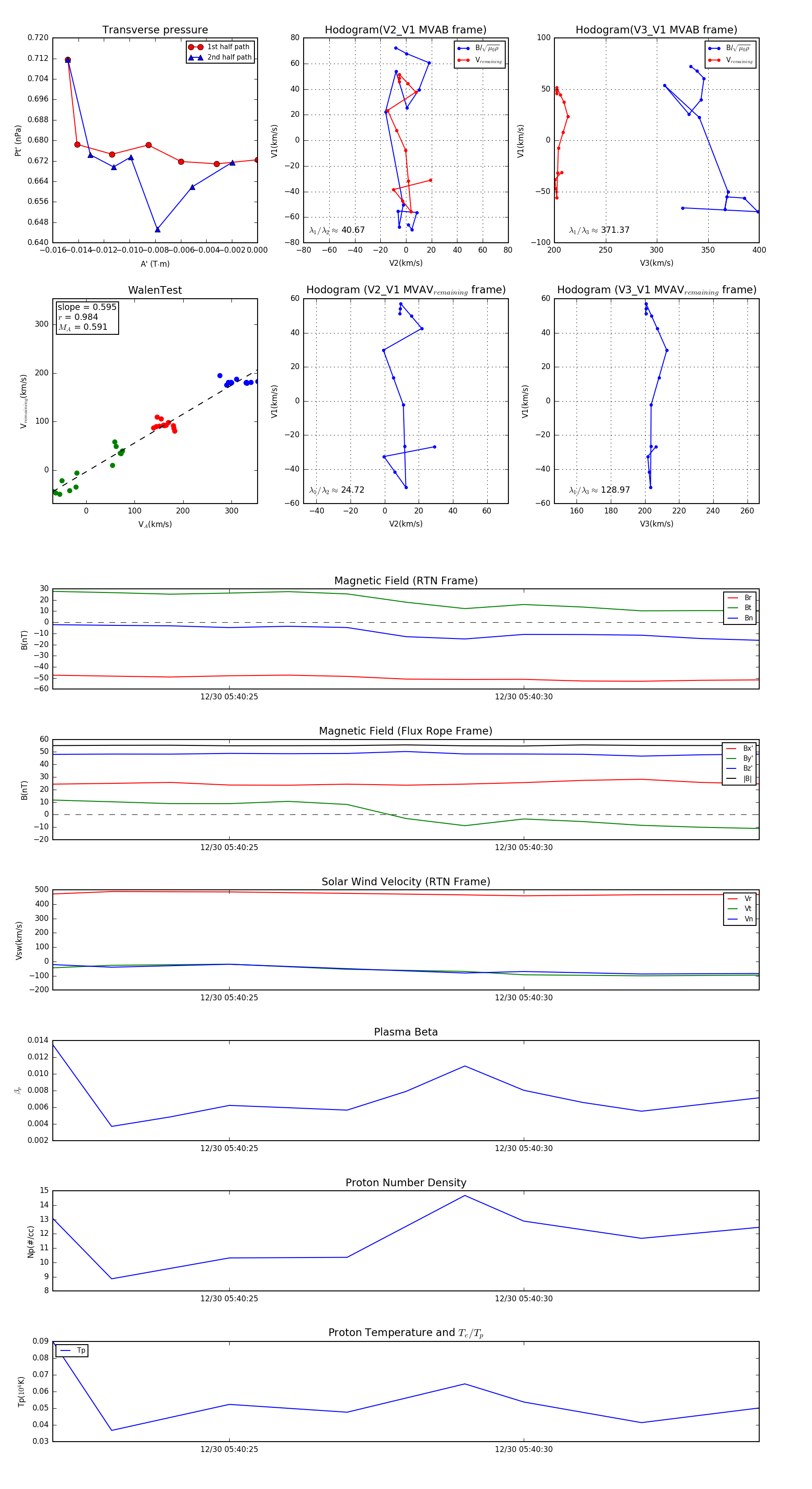
Flux Rope in 2024

Flux Rope Event 2024-12-30 05:40:22 ~ 2024-12-30 05:40:34 (13 seconds)


plot