HOME   LIST
‹–   –›

Flux Rope in 2024

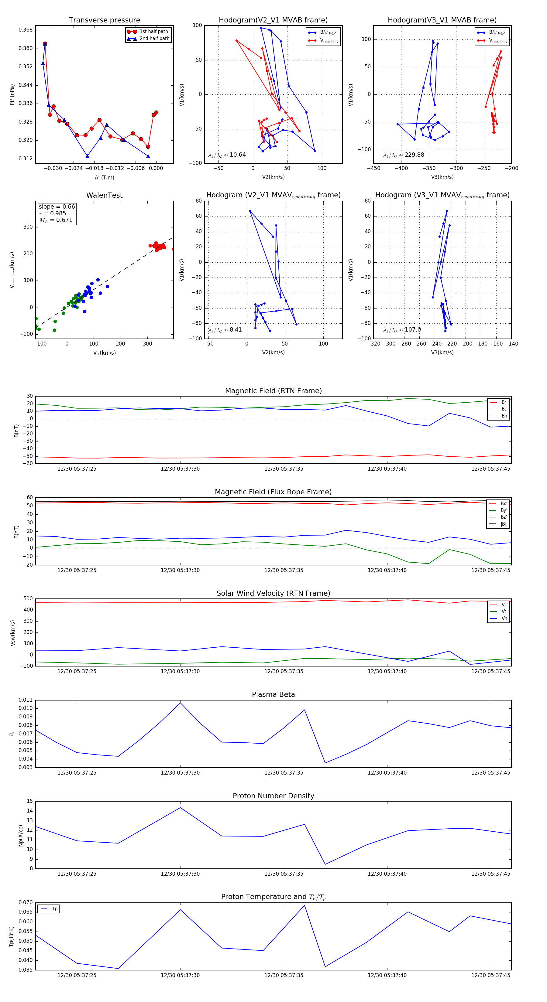
Flux Rope Event 2024-12-30 05:37:23 ~ 2024-12-30 05:37:46 (24 seconds)


plot