HOME   LIST
‹–   –›

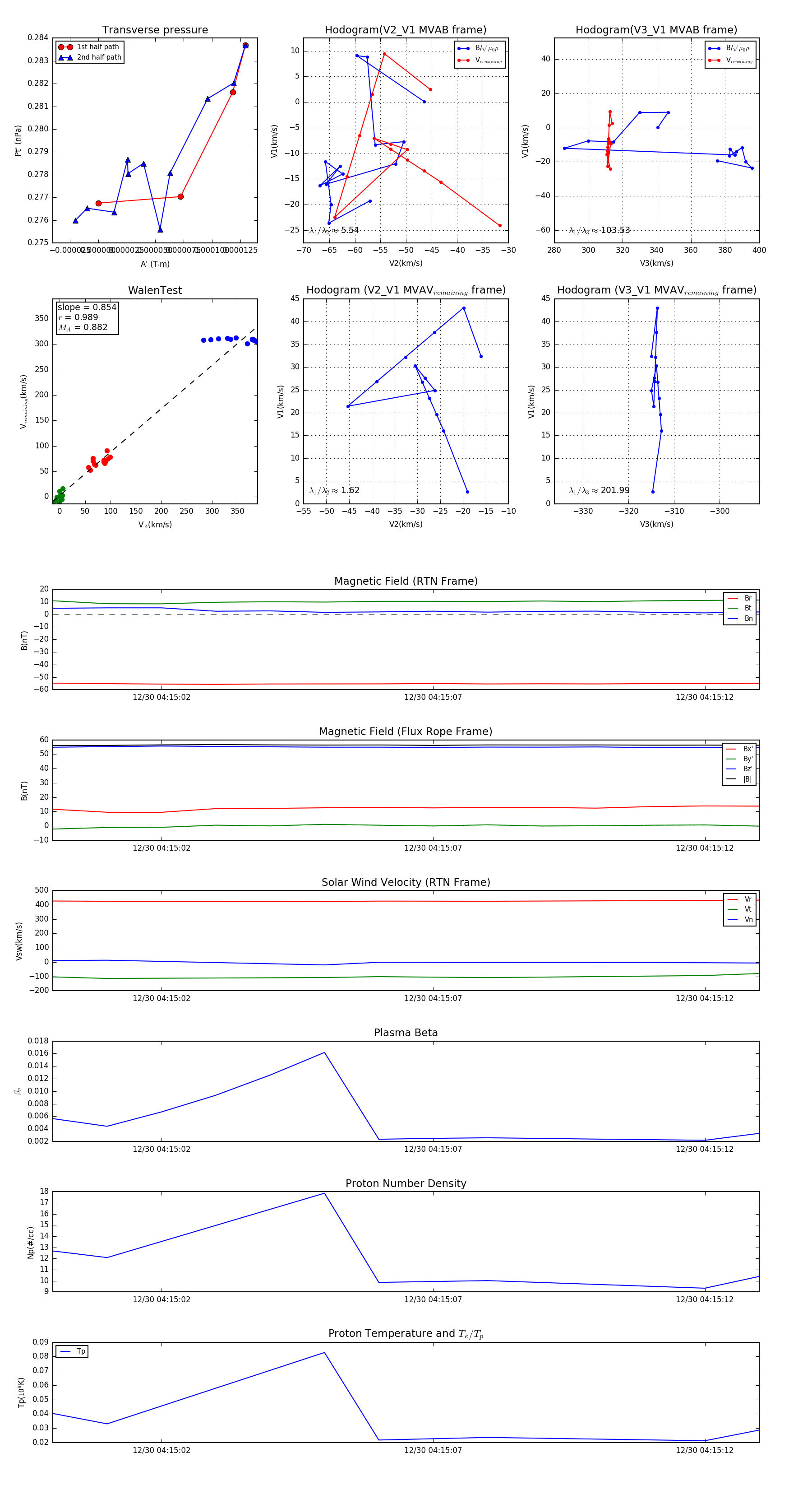
Flux Rope in 2024

Flux Rope Event 2024-12-30 04:15:00 ~ 2024-12-30 04:15:13 (14 seconds)


plot