HOME   LIST
‹–   –›

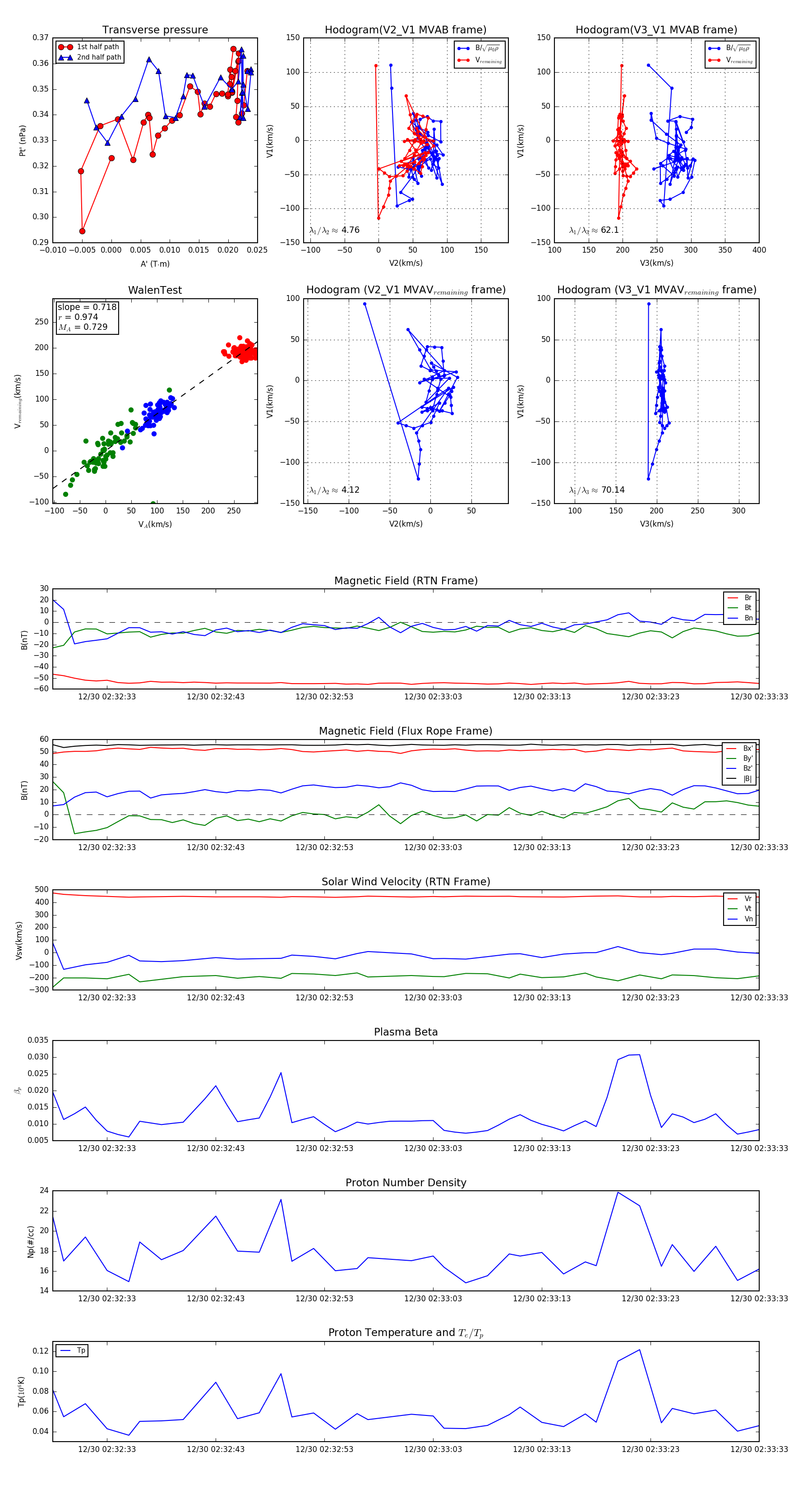
Flux Rope in 2024

Flux Rope Event 2024-12-30 02:32:28 ~ 2024-12-30 02:33:33 (66 seconds)


plot