HOME   LIST
‹–   –›

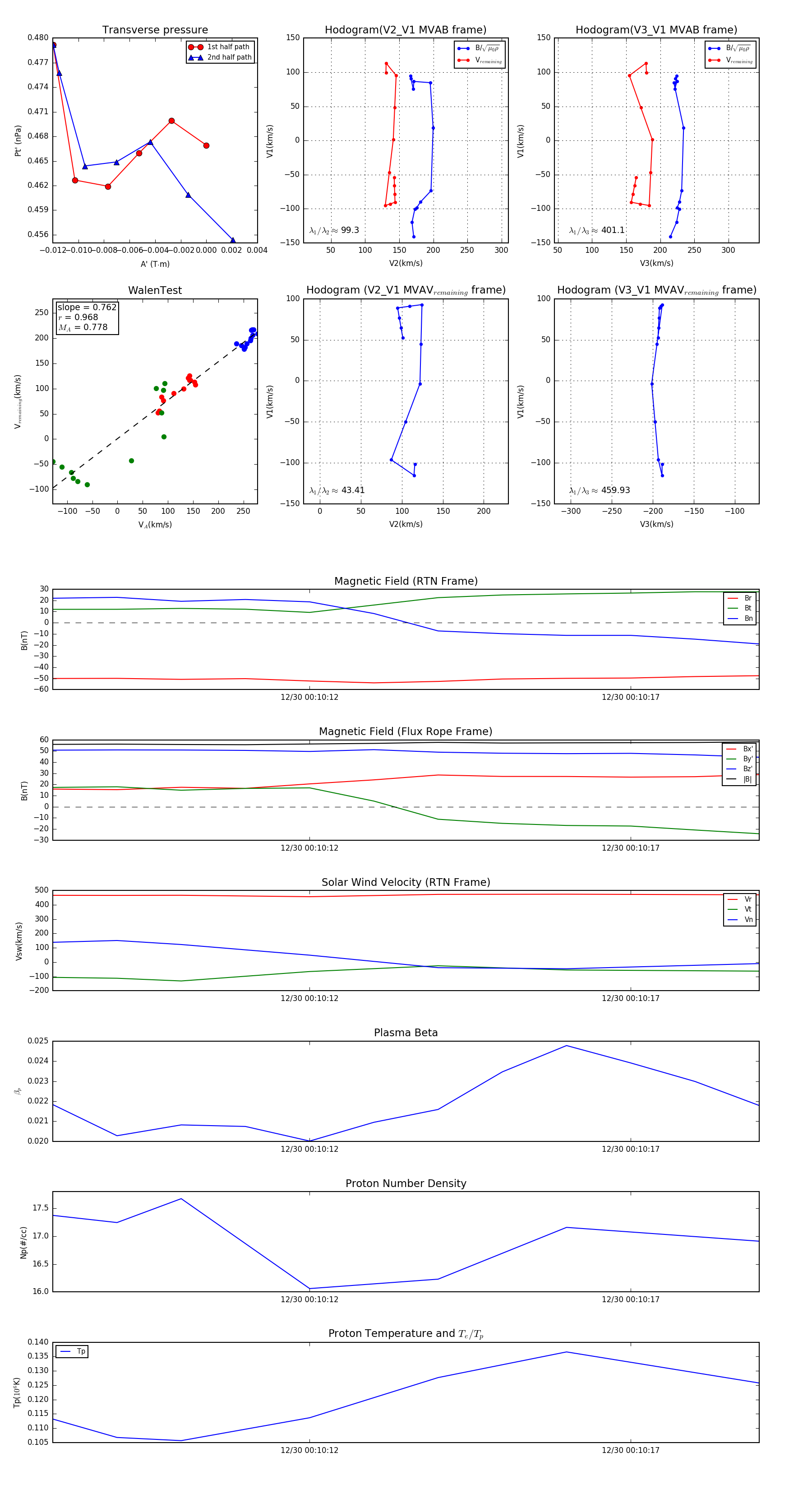
Flux Rope in 2024

Flux Rope Event 2024-12-30 00:10:08 ~ 2024-12-30 00:10:19 (12 seconds)


plot