HOME   LIST
‹–   –›

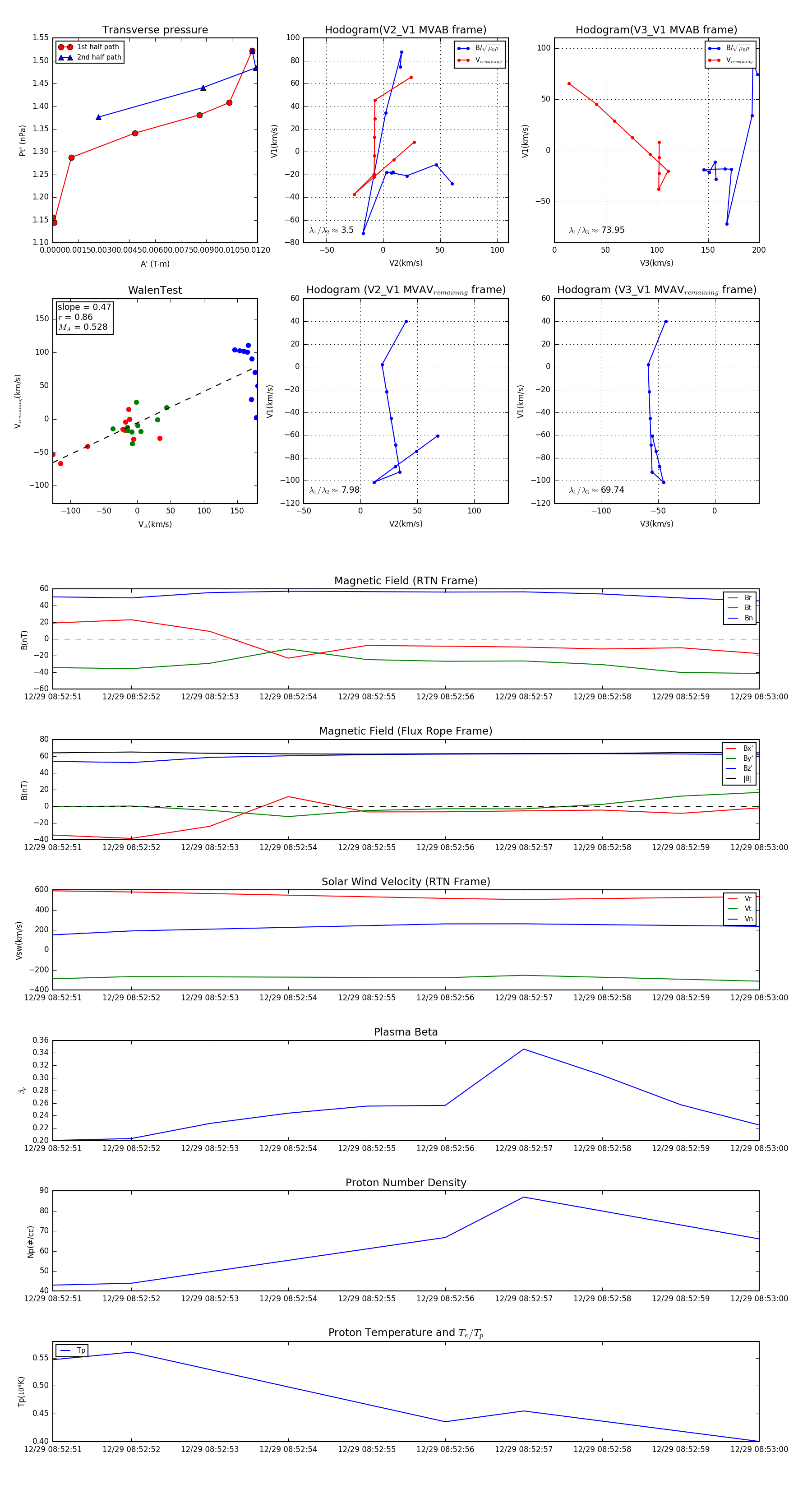
Flux Rope in 2024

Flux Rope Event 2024-12-29 08:52:51 ~ 2024-12-29 08:53:00 (10 seconds)


plot