HOME   LIST
‹–   –›

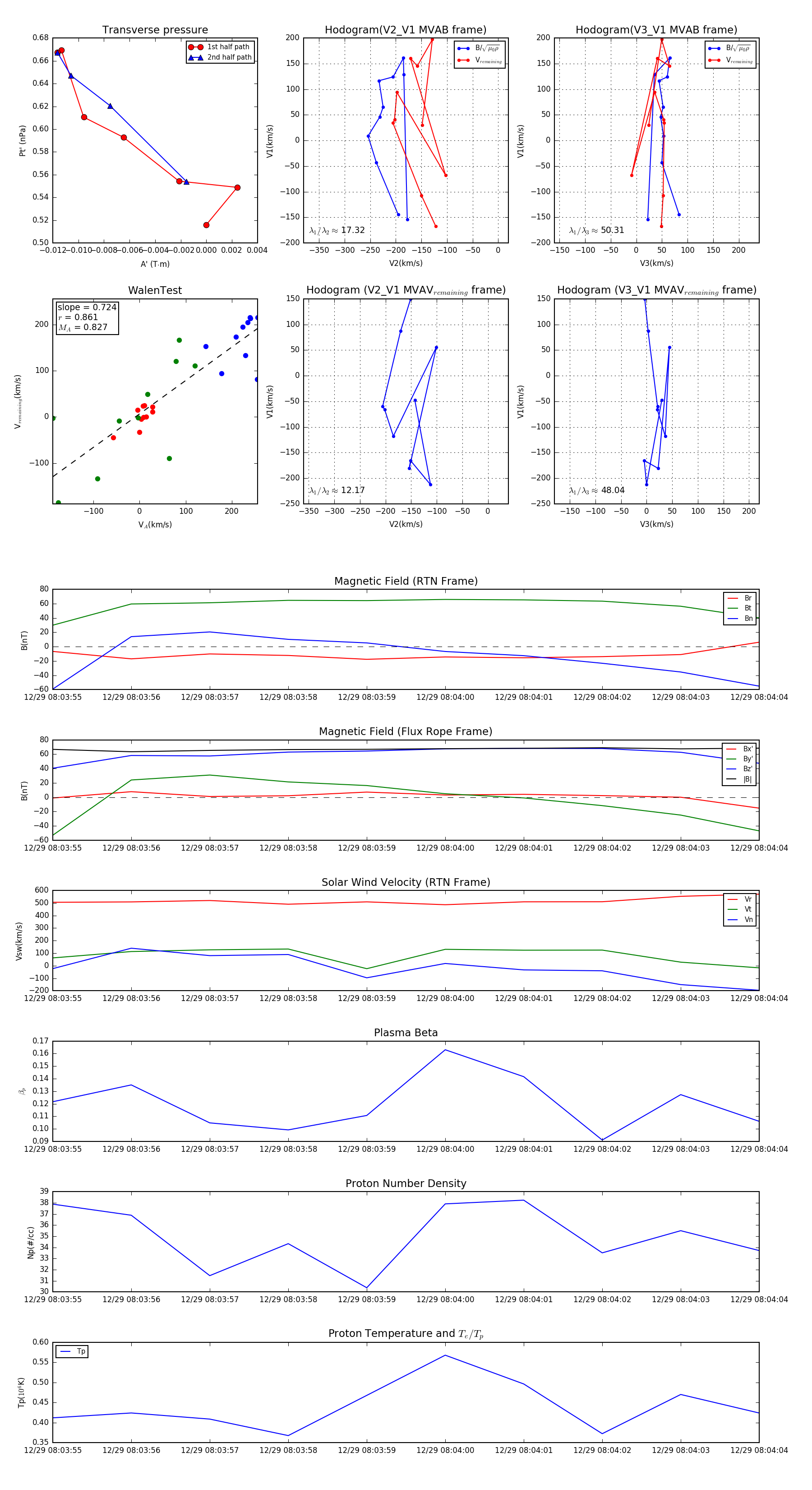
Flux Rope in 2024

Flux Rope Event 2024-12-29 08:03:55 ~ 2024-12-29 08:04:04 (10 seconds)


plot