HOME   LIST
‹–   –›

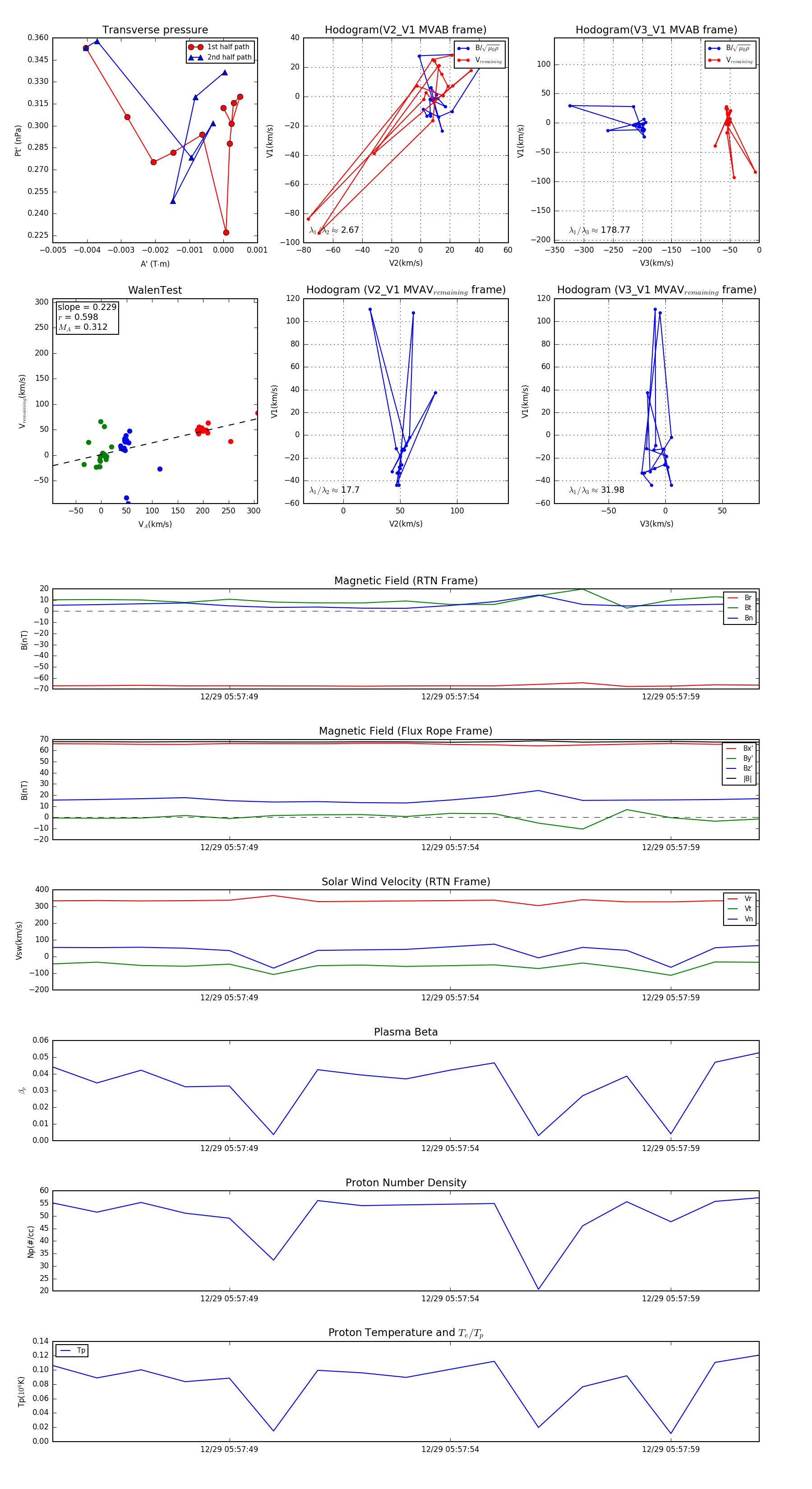
Flux Rope in 2024

Flux Rope Event 2024-12-29 05:57:45 ~ 2024-12-29 05:58:01 (17 seconds)


plot