HOME   LIST
‹–   –›

Flux Rope in 2024

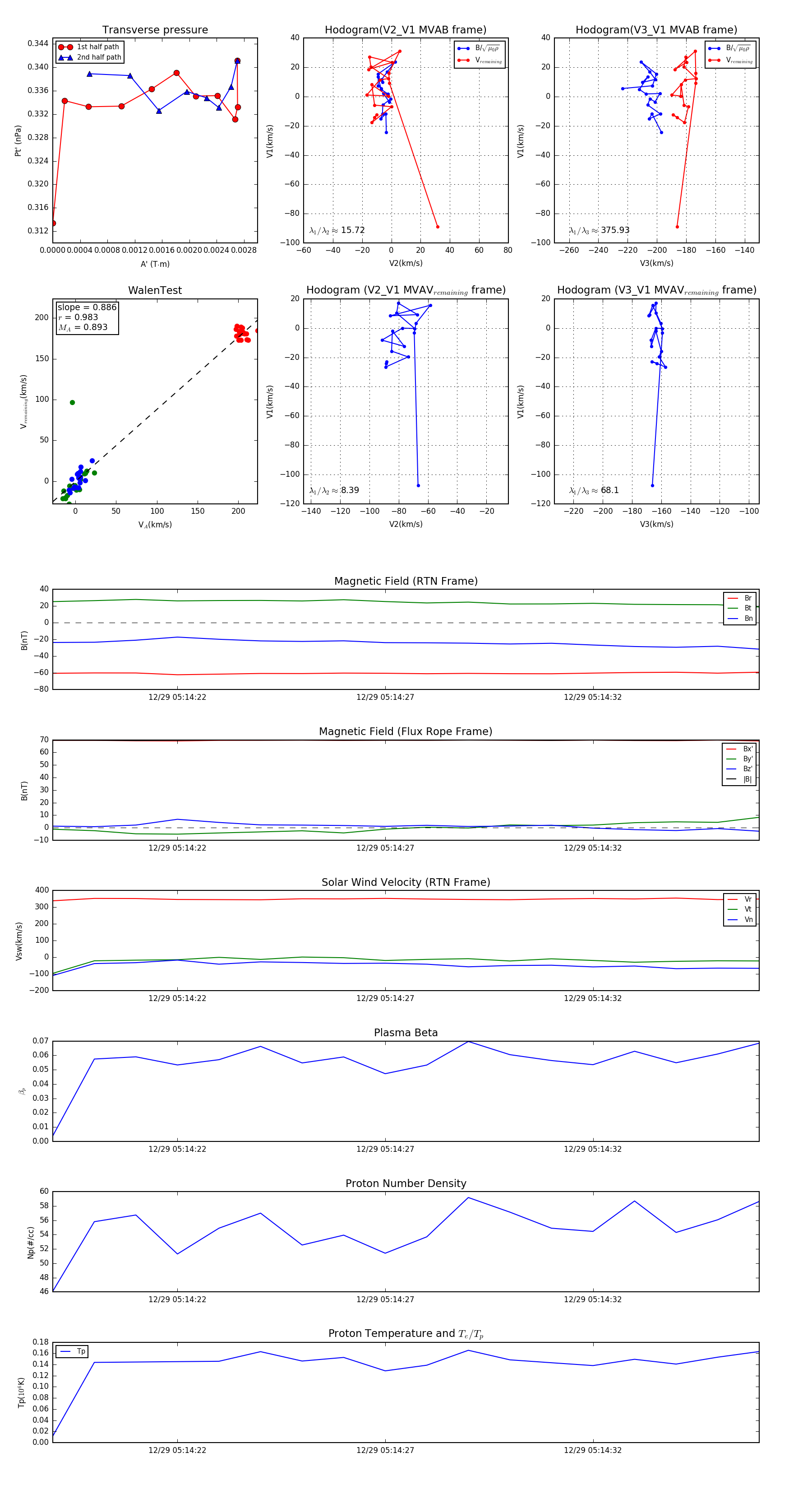
Flux Rope Event 2024-12-29 05:14:19 ~ 2024-12-29 05:14:36 (18 seconds)


plot