HOME   LIST
‹–   –›

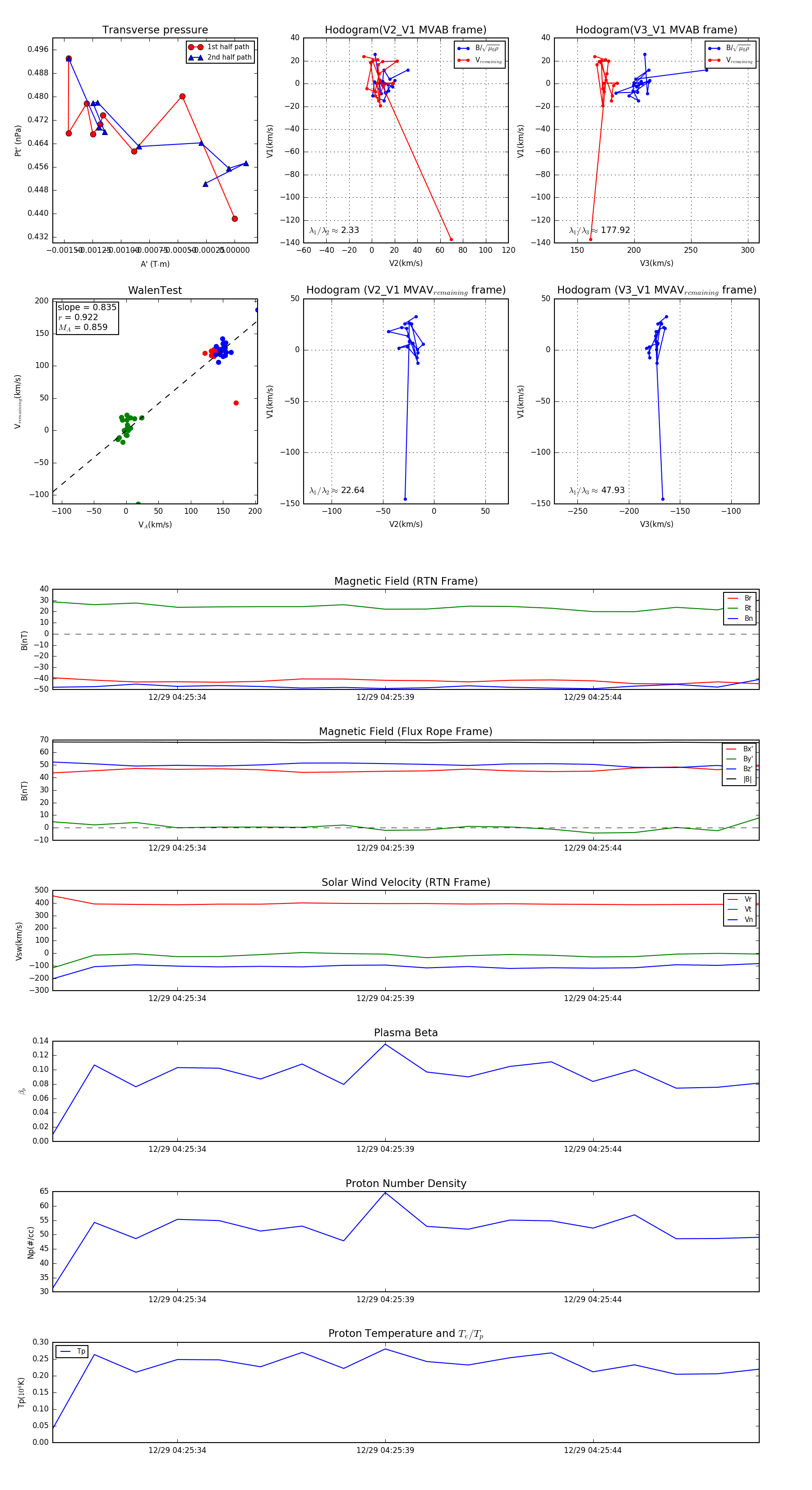
Flux Rope in 2024

Flux Rope Event 2024-12-29 04:25:31 ~ 2024-12-29 04:25:48 (18 seconds)


plot