HOME   LIST
‹–   –›

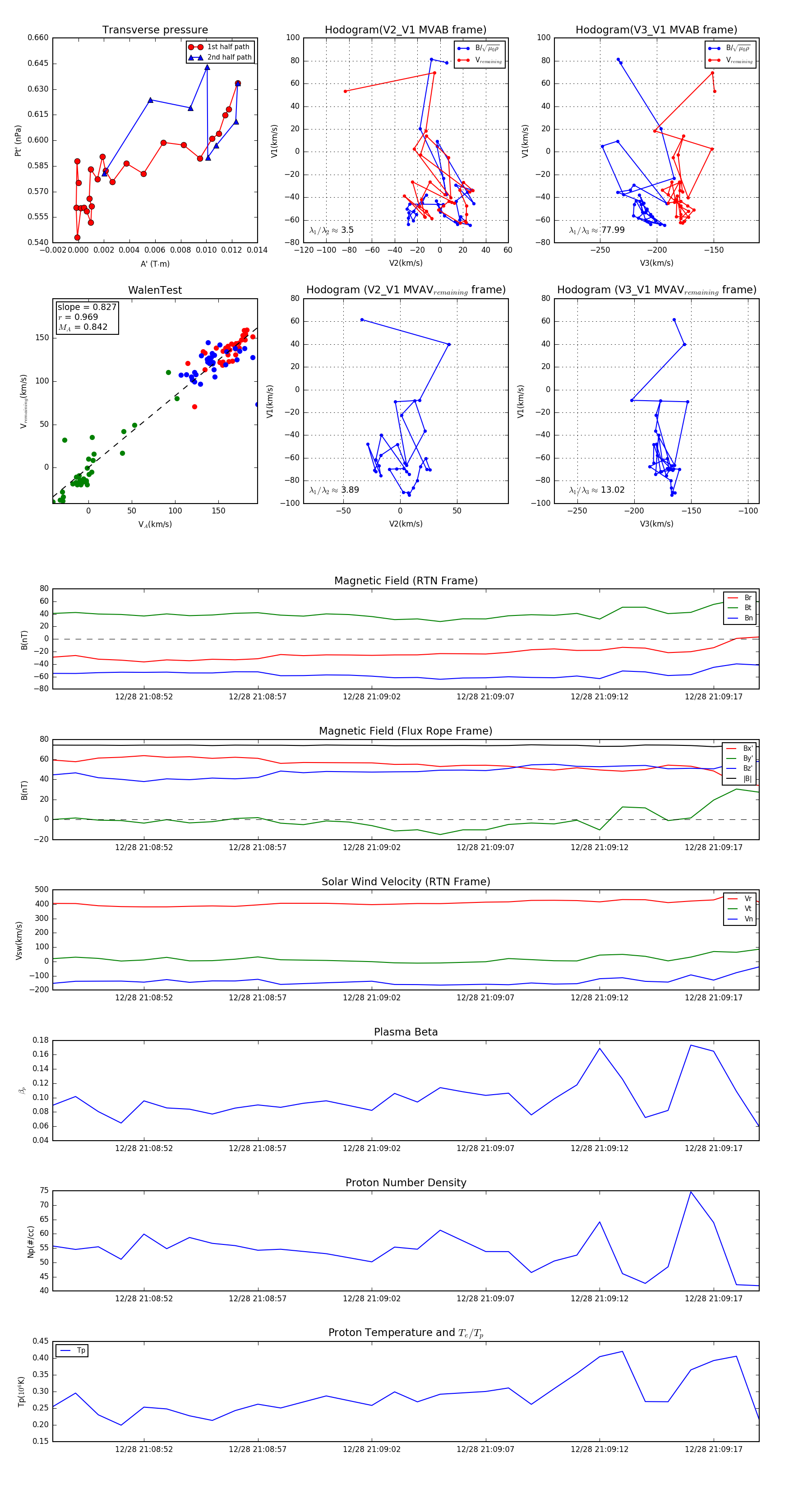
Flux Rope in 2024

Flux Rope Event 2024-12-28 21:08:48 ~ 2024-12-28 21:09:19 (32 seconds)


plot