HOME   LIST
‹–   –›

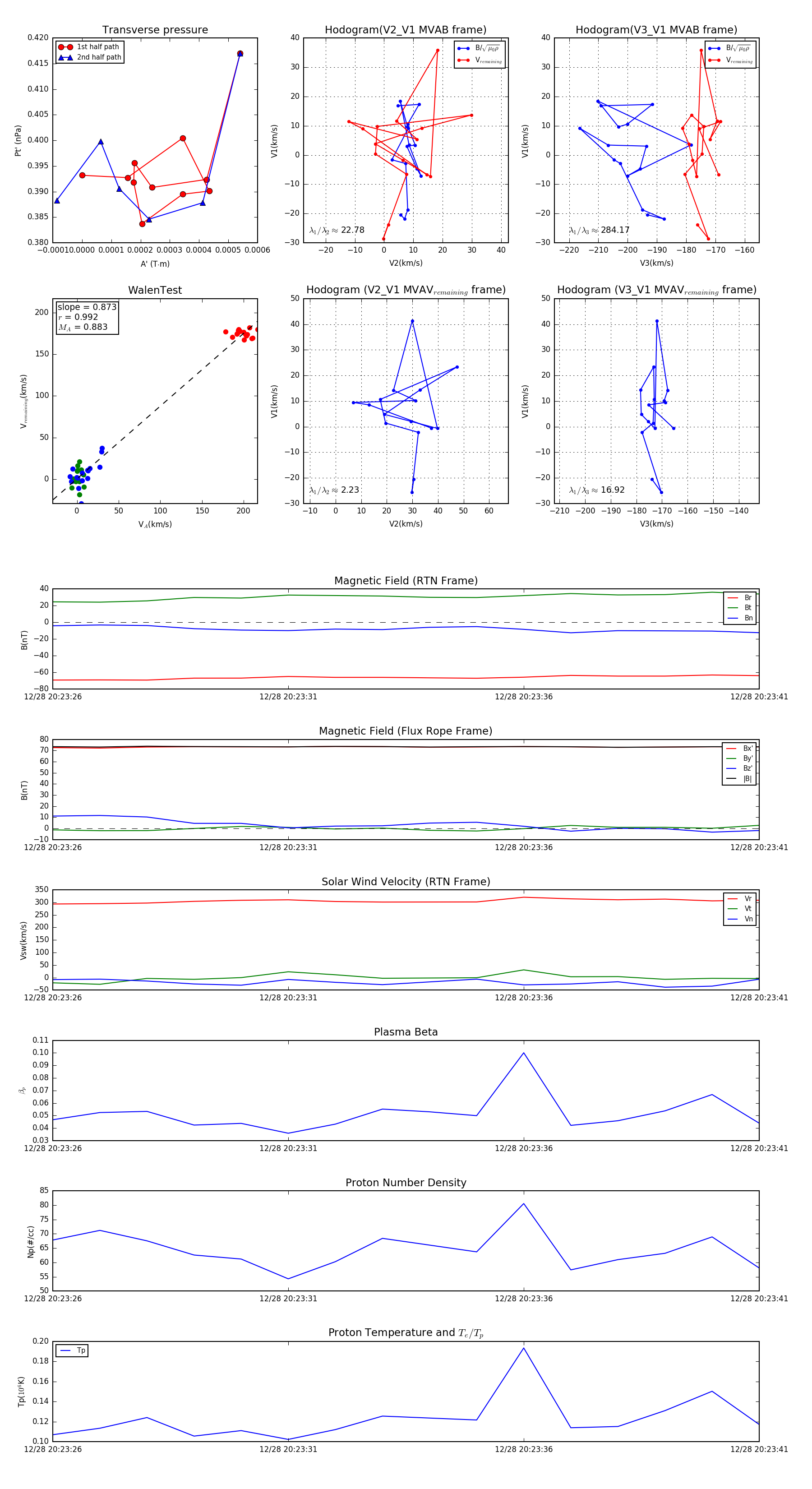
Flux Rope in 2024

Flux Rope Event 2024-12-28 20:23:26 ~ 2024-12-28 20:23:41 (16 seconds)


plot