HOME   LIST
‹–   –›

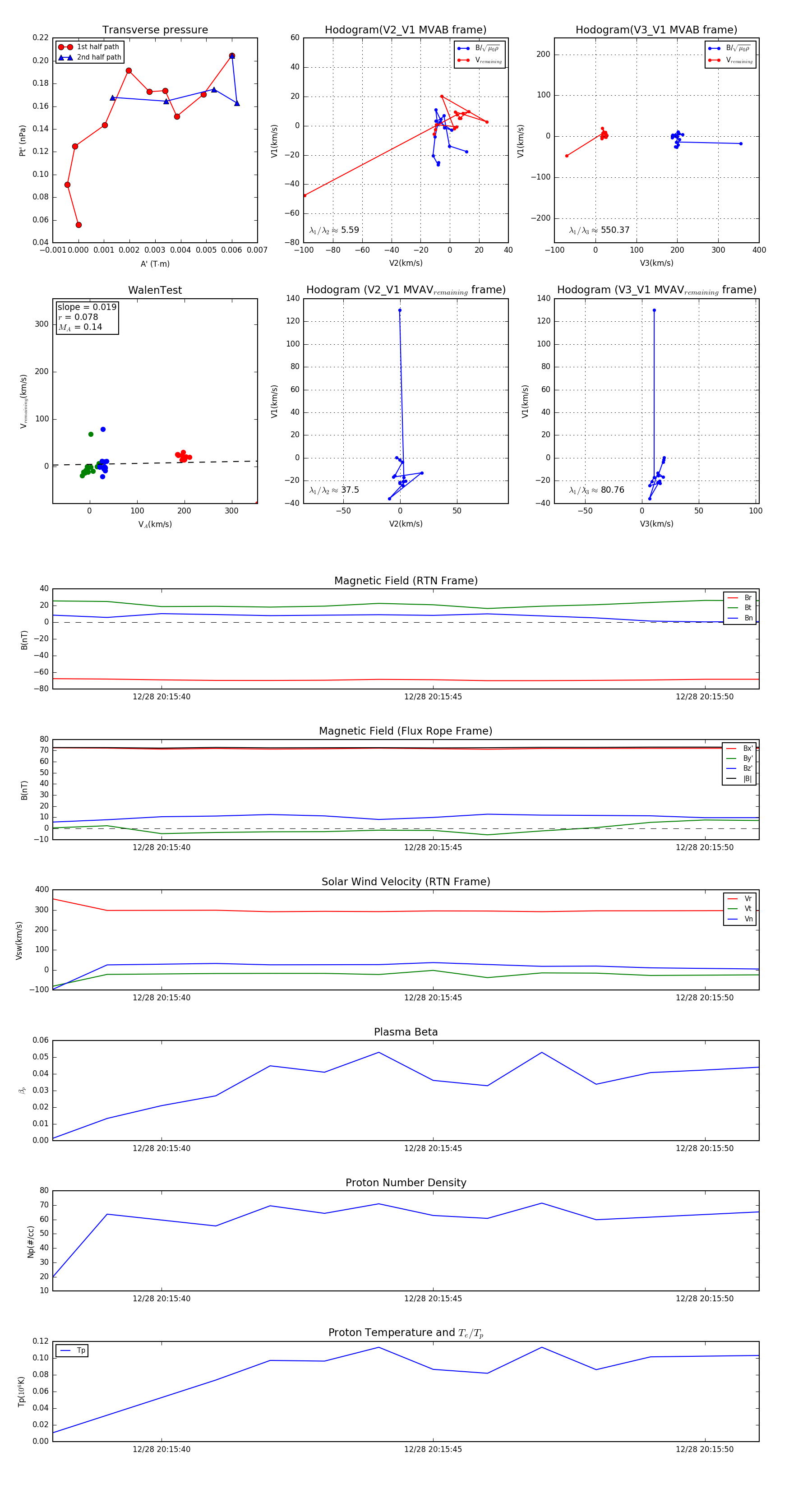
Flux Rope in 2024

Flux Rope Event 2024-12-28 20:15:38 ~ 2024-12-28 20:15:51 (14 seconds)


plot