HOME   LIST
‹–   –›

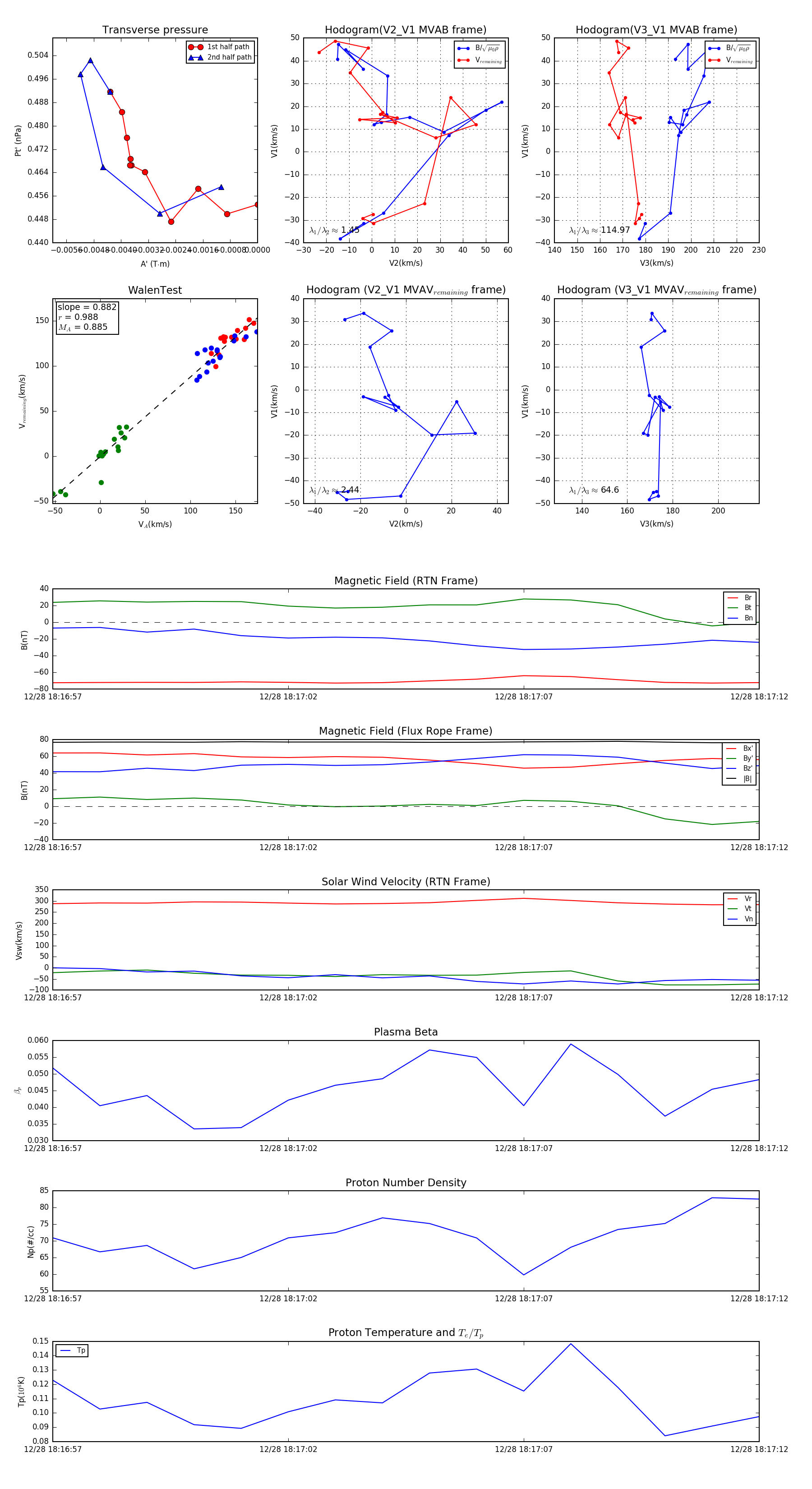
Flux Rope in 2024

Flux Rope Event 2024-12-28 18:16:57 ~ 2024-12-28 18:17:12 (16 seconds)


plot