HOME   LIST
‹–   –›

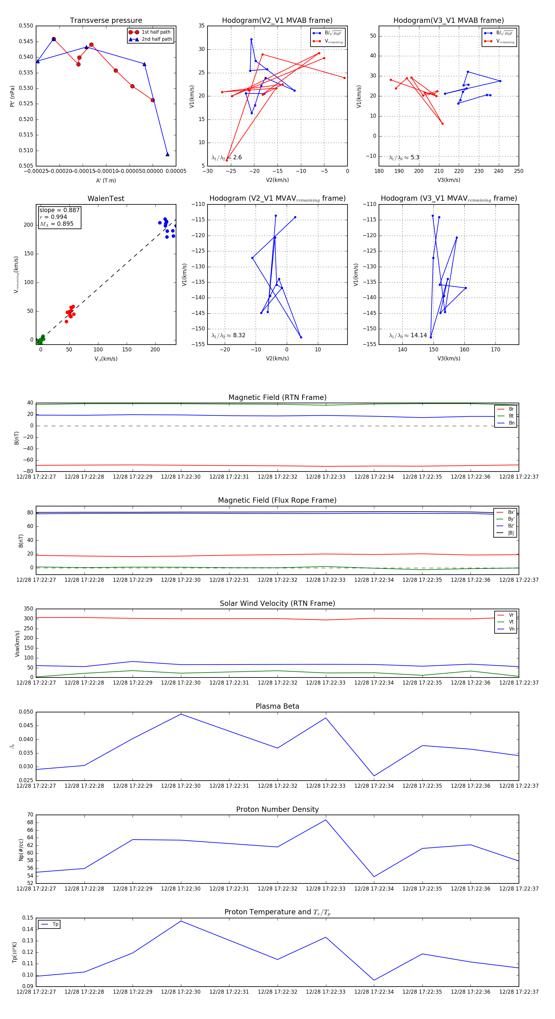
Flux Rope in 2024

Flux Rope Event 2024-12-28 17:22:27 ~ 2024-12-28 17:22:37 (11 seconds)


plot