HOME   LIST
‹–   –›

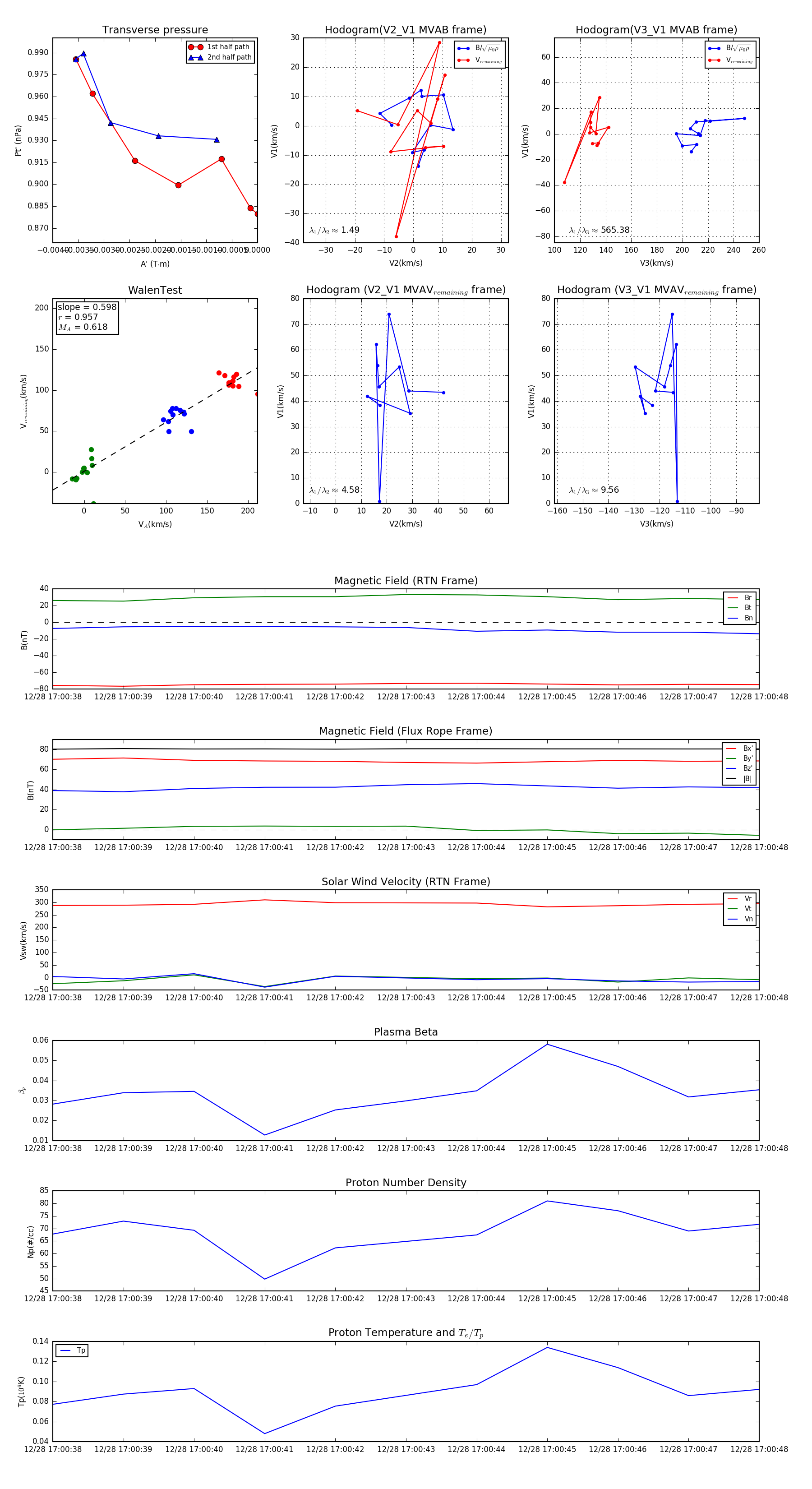
Flux Rope in 2024

Flux Rope Event 2024-12-28 17:00:38 ~ 2024-12-28 17:00:48 (11 seconds)


plot