HOME   LIST
‹–   –›

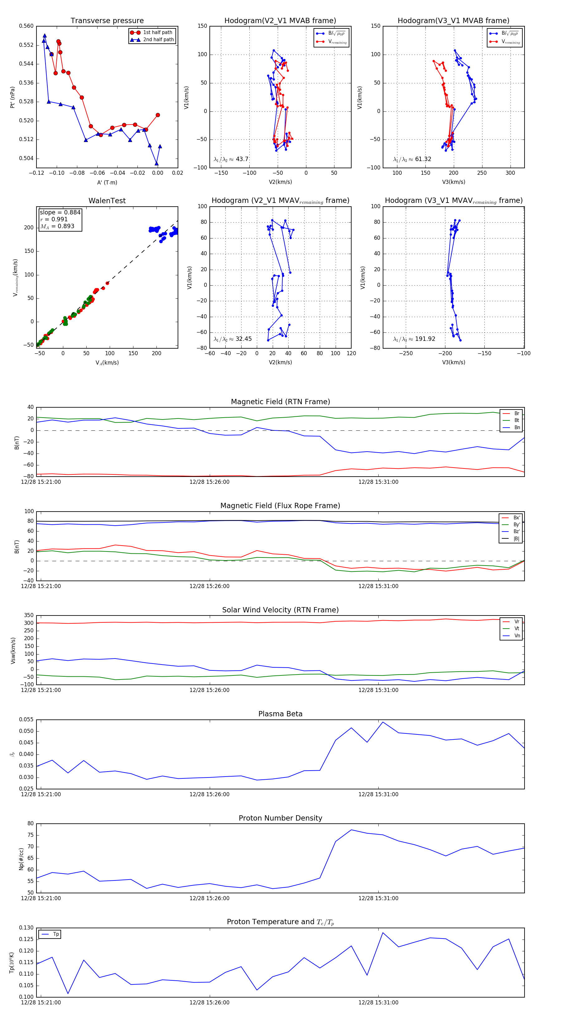
Flux Rope in 2024

Flux Rope Event 2024-12-28 15:20:52 ~ 2024-12-28 15:35:20 (869 seconds)


plot