HOME   LIST
‹–   –›

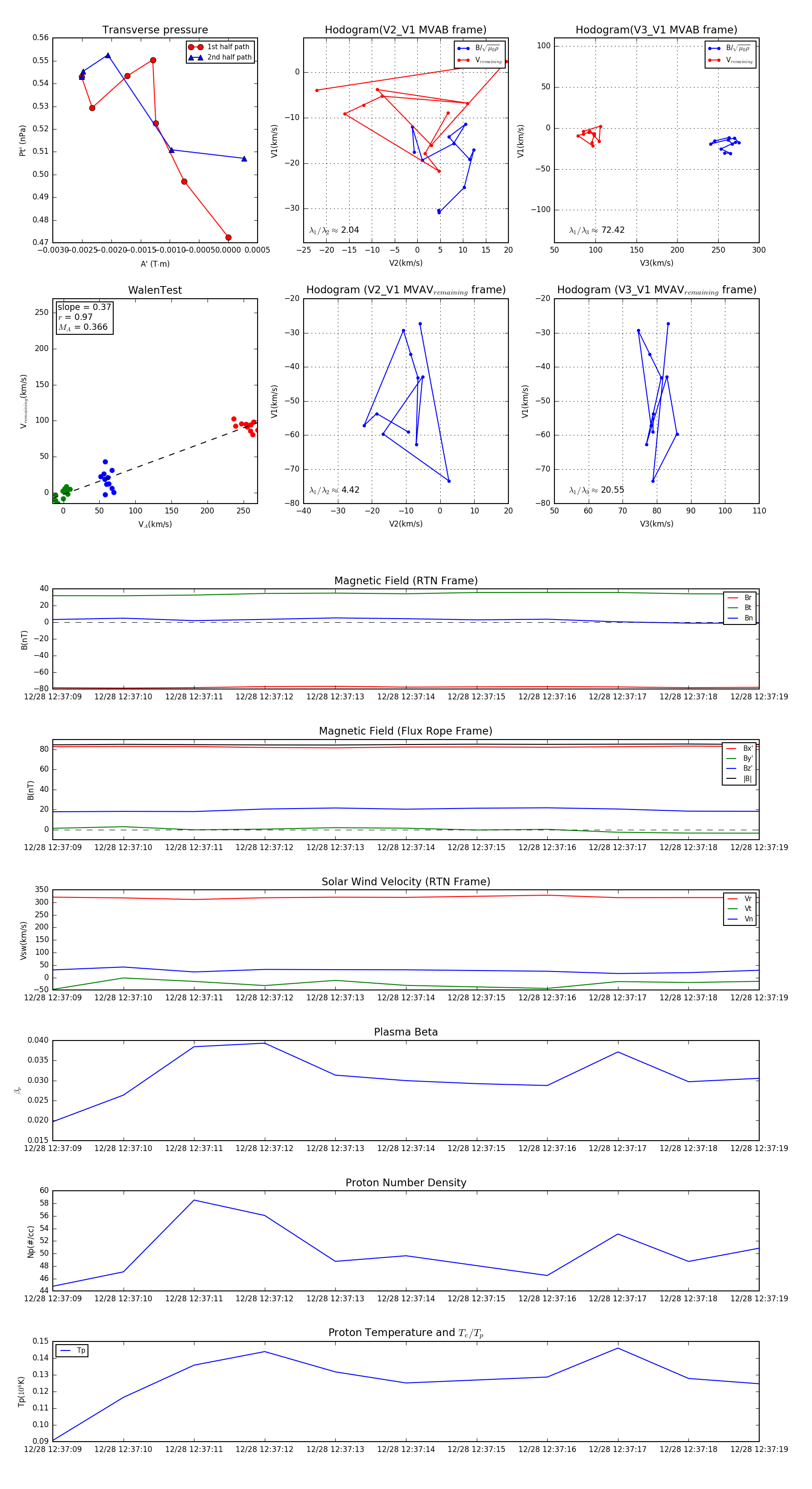
Flux Rope in 2024

Flux Rope Event 2024-12-28 12:37:09 ~ 2024-12-28 12:37:19 (11 seconds)


plot