HOME   LIST
‹–   –›

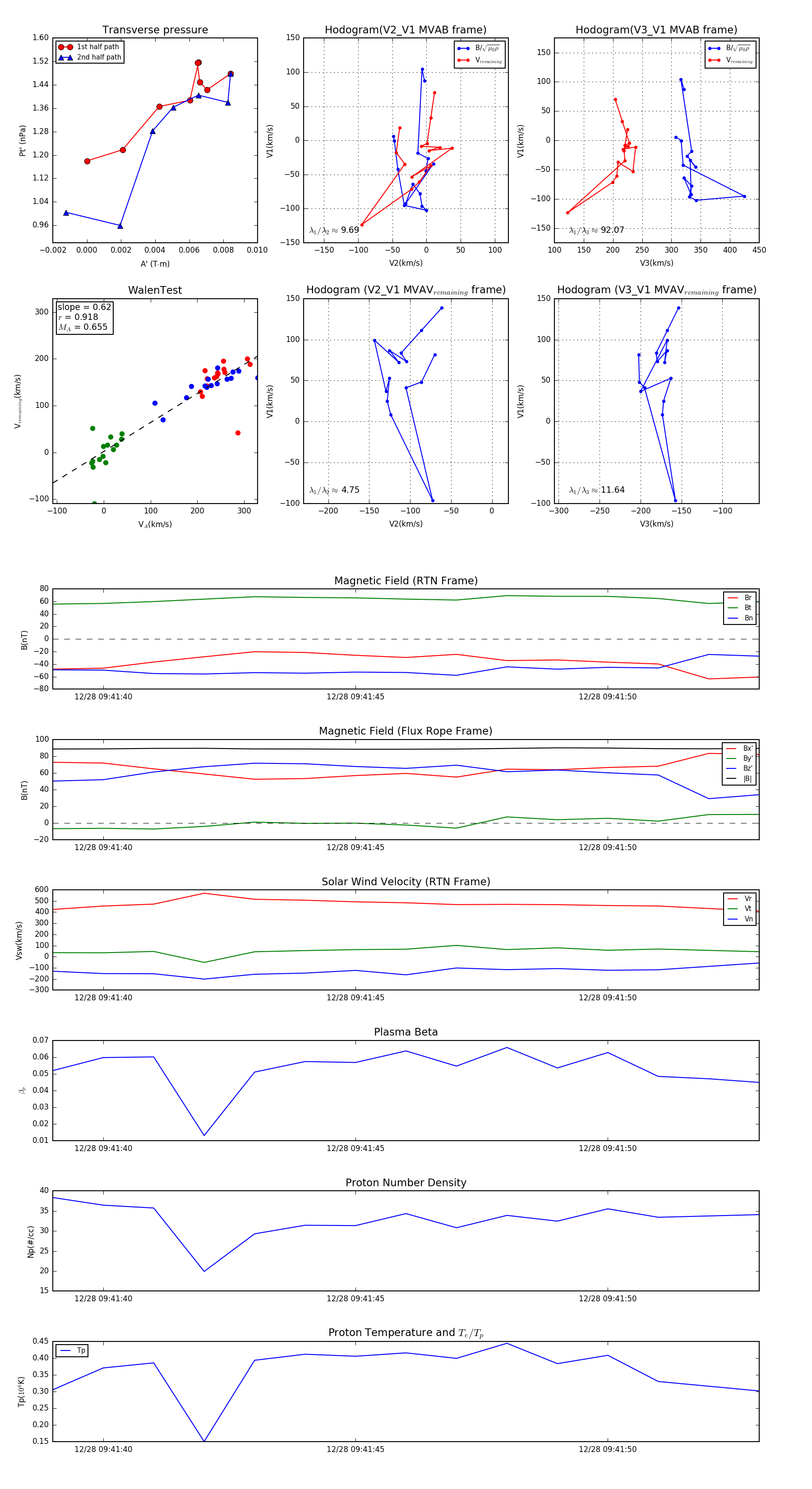
Flux Rope in 2024

Flux Rope Event 2024-12-28 09:41:39 ~ 2024-12-28 09:41:53 (15 seconds)


plot