HOME   LIST
‹–   –›

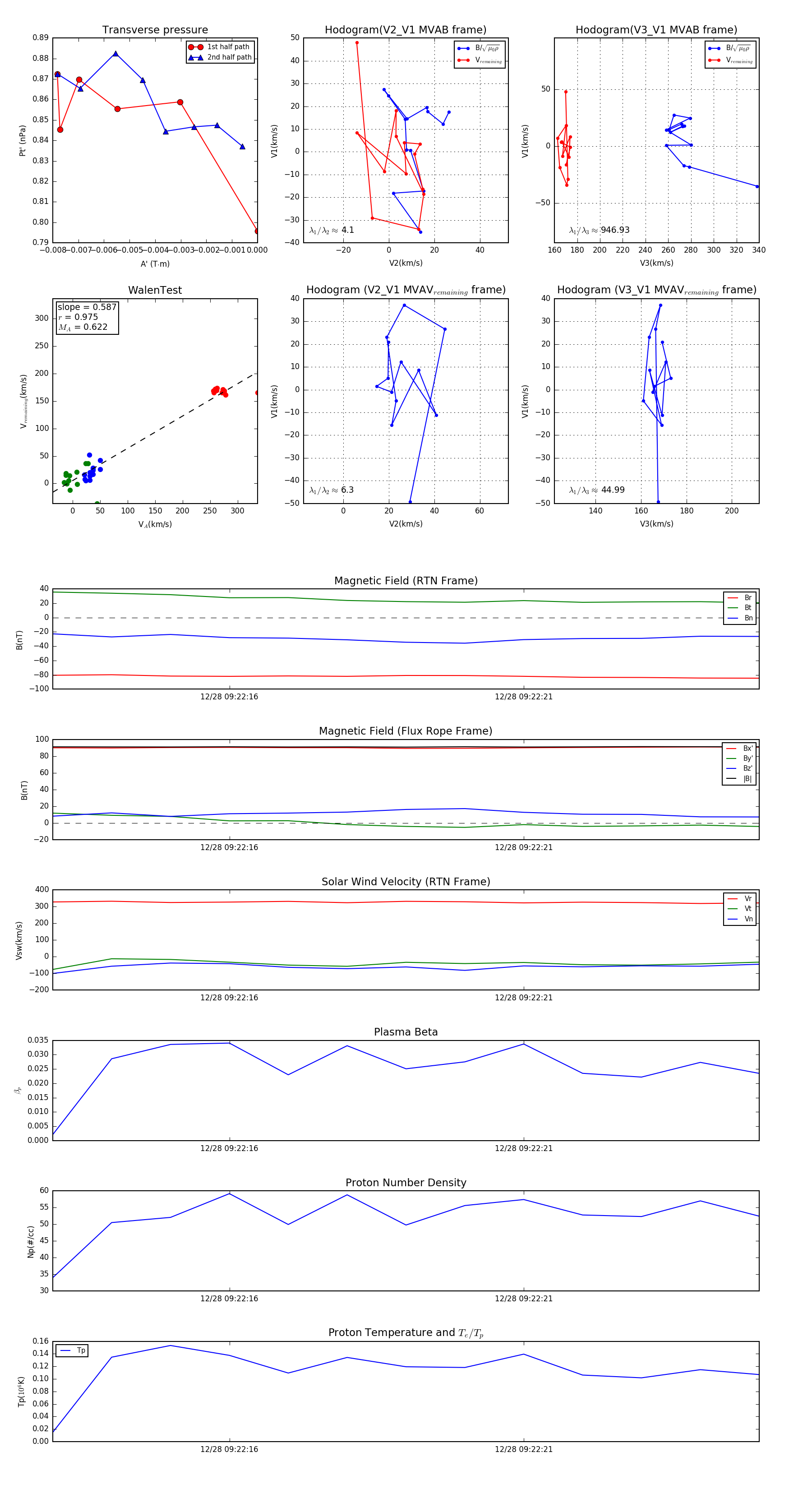
Flux Rope in 2024

Flux Rope Event 2024-12-28 09:22:13 ~ 2024-12-28 09:22:25 (13 seconds)


plot