HOME   LIST
‹–   –›

Flux Rope in 2024

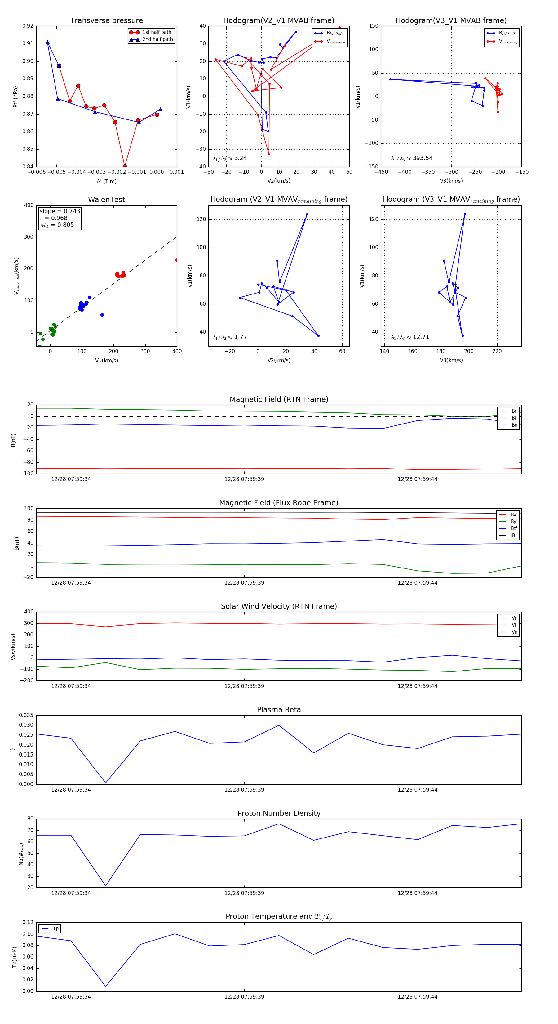
Flux Rope Event 2024-12-28 07:59:33 ~ 2024-12-28 07:59:47 (15 seconds)


plot