HOME   LIST
‹–   –›

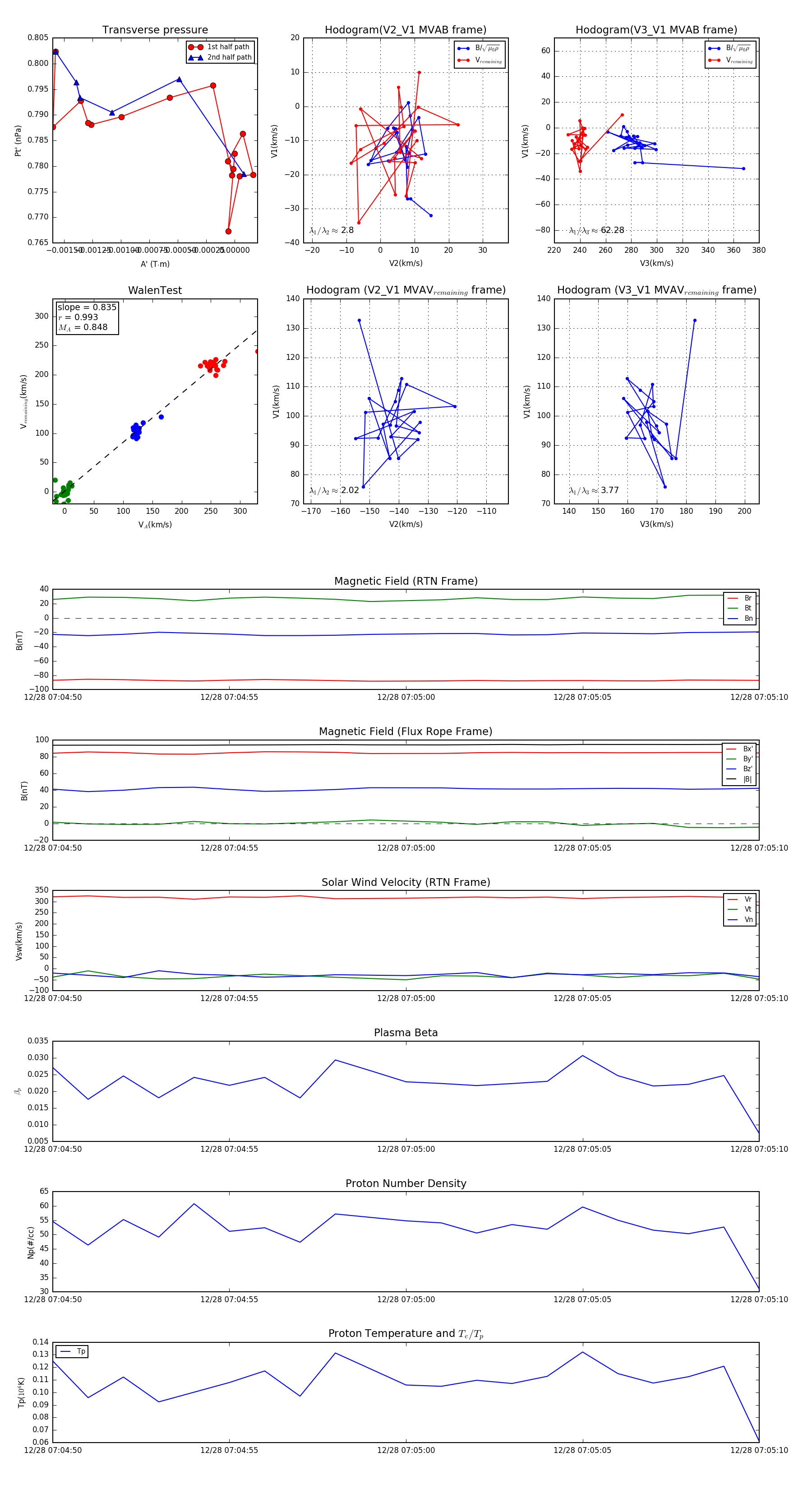
Flux Rope in 2024

Flux Rope Event 2024-12-28 07:04:50 ~ 2024-12-28 07:05:10 (21 seconds)


plot