HOME   LIST
‹–   –›

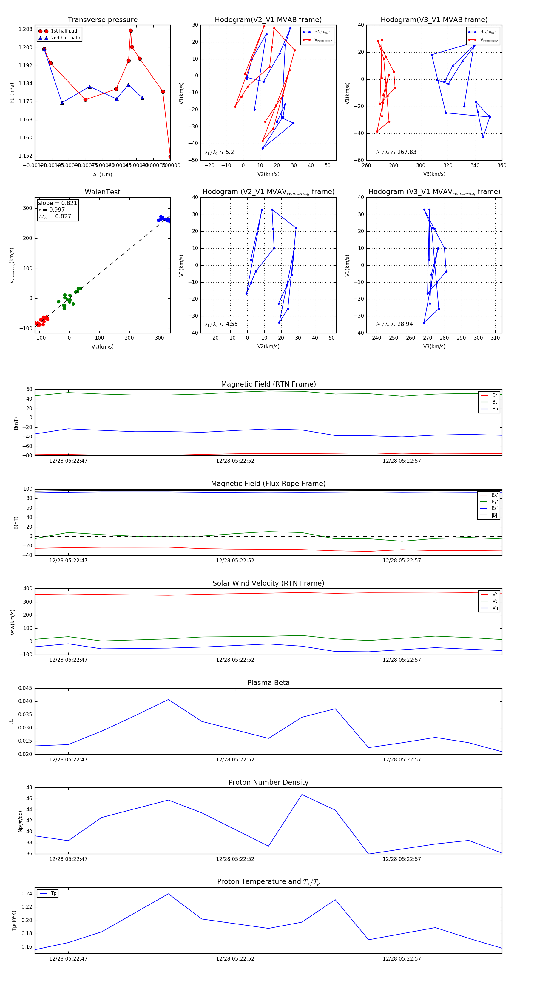
Flux Rope in 2024

Flux Rope Event 2024-12-28 05:22:46 ~ 2024-12-28 05:23:00 (15 seconds)


plot