HOME   LIST
‹–   –›

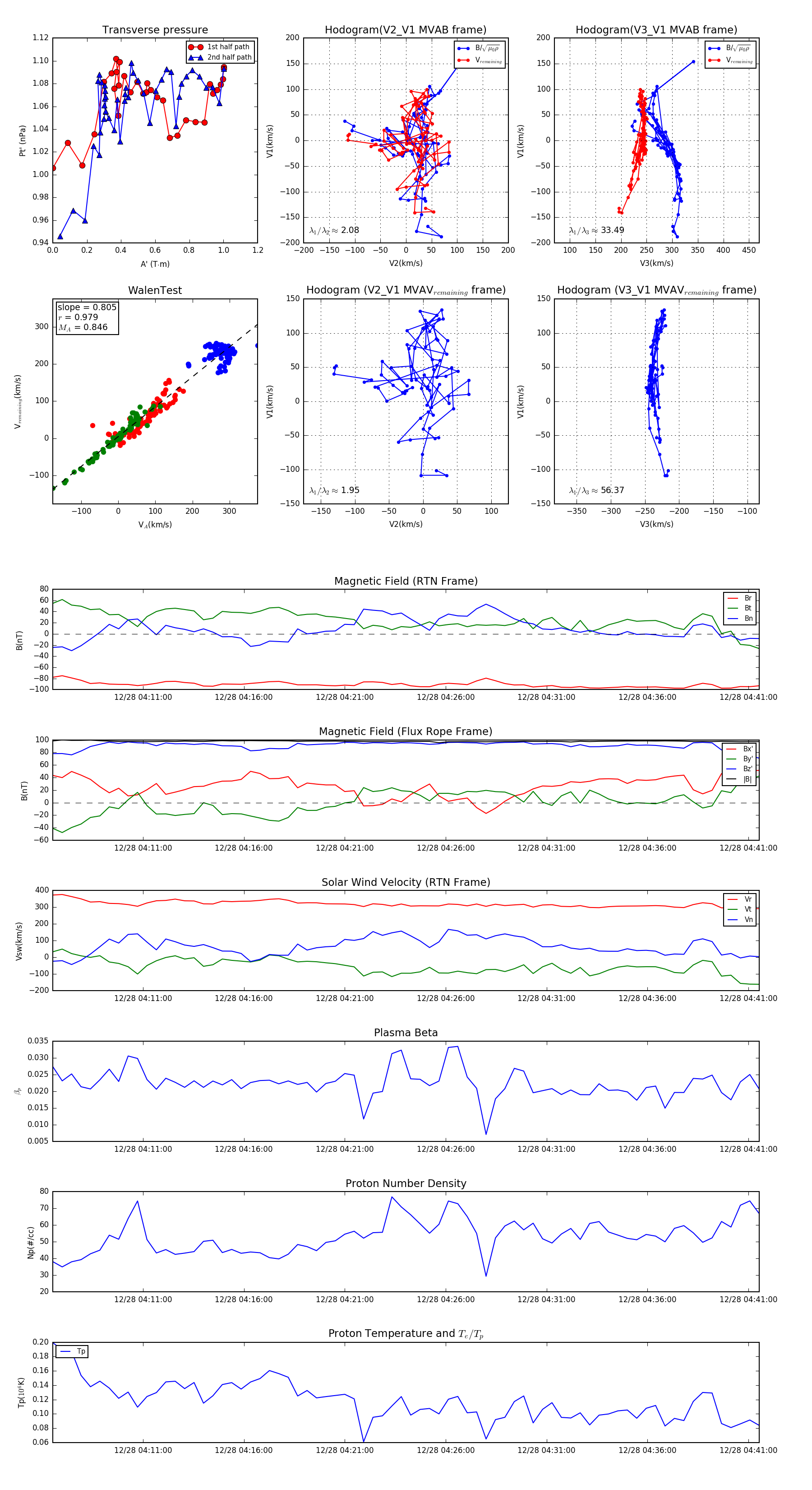
Flux Rope in 2024

Flux Rope Event 2024-12-28 04:06:32 ~ 2024-12-28 04:41:32 (2101 seconds)


plot