HOME   LIST
‹–   –›

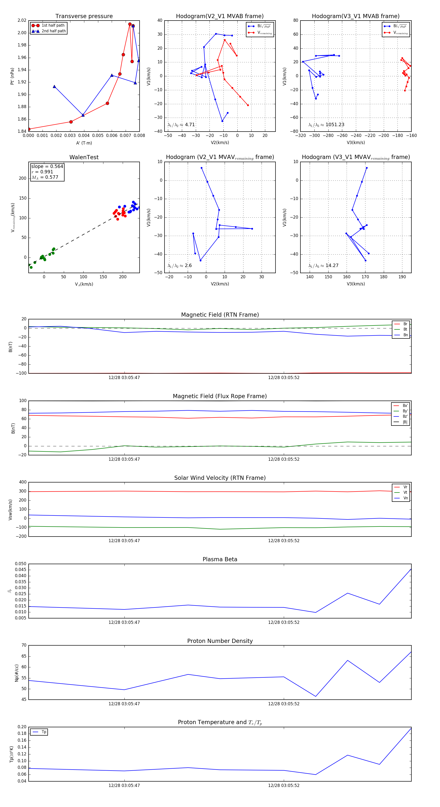
Flux Rope in 2024

Flux Rope Event 2024-12-28 03:05:44 ~ 2024-12-28 03:05:56 (13 seconds)


plot