HOME   LIST
‹–   –›

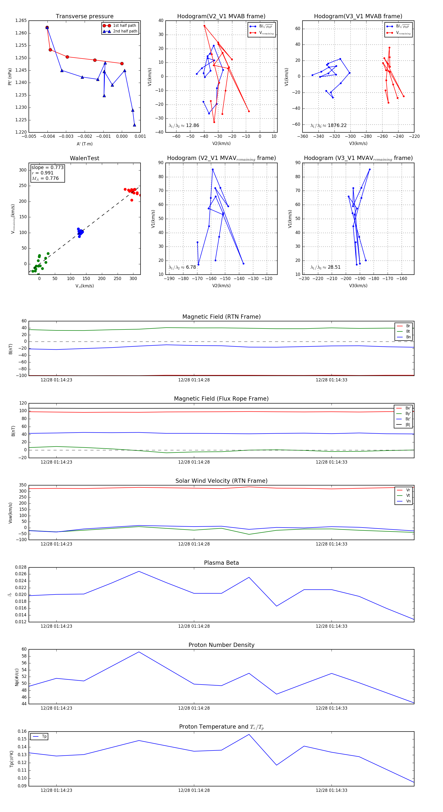
Flux Rope in 2024

Flux Rope Event 2024-12-28 01:14:22 ~ 2024-12-28 01:14:36 (15 seconds)


plot