HOME   LIST
‹–   –›

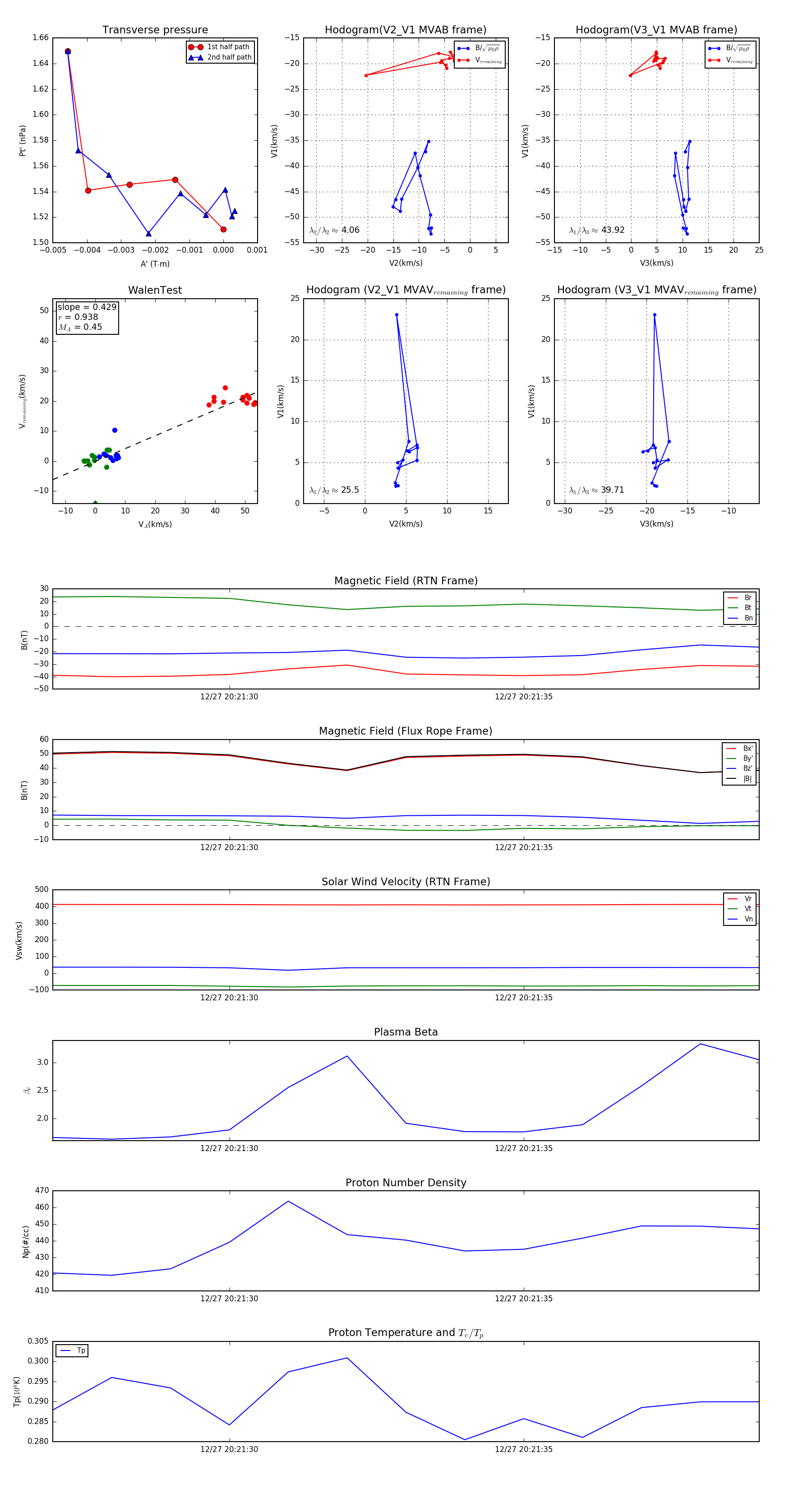
Flux Rope in 2024

Flux Rope Event 2024-12-27 20:21:27 ~ 2024-12-27 20:21:39 (13 seconds)


plot