HOME   LIST
‹–   –›

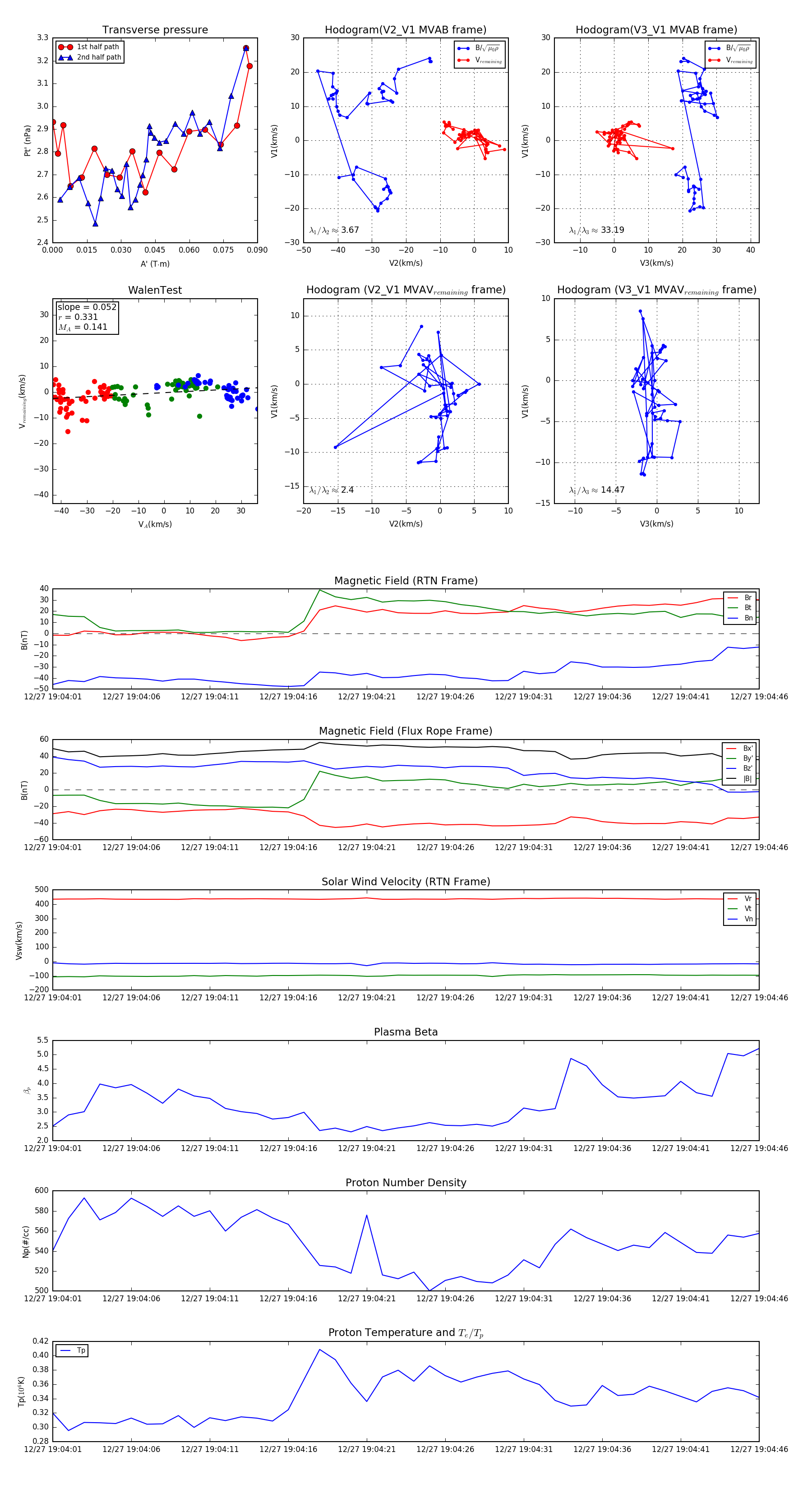
Flux Rope in 2024

Flux Rope Event 2024-12-27 19:04:01 ~ 2024-12-27 19:04:46 (46 seconds)


plot