HOME   LIST
‹–   –›

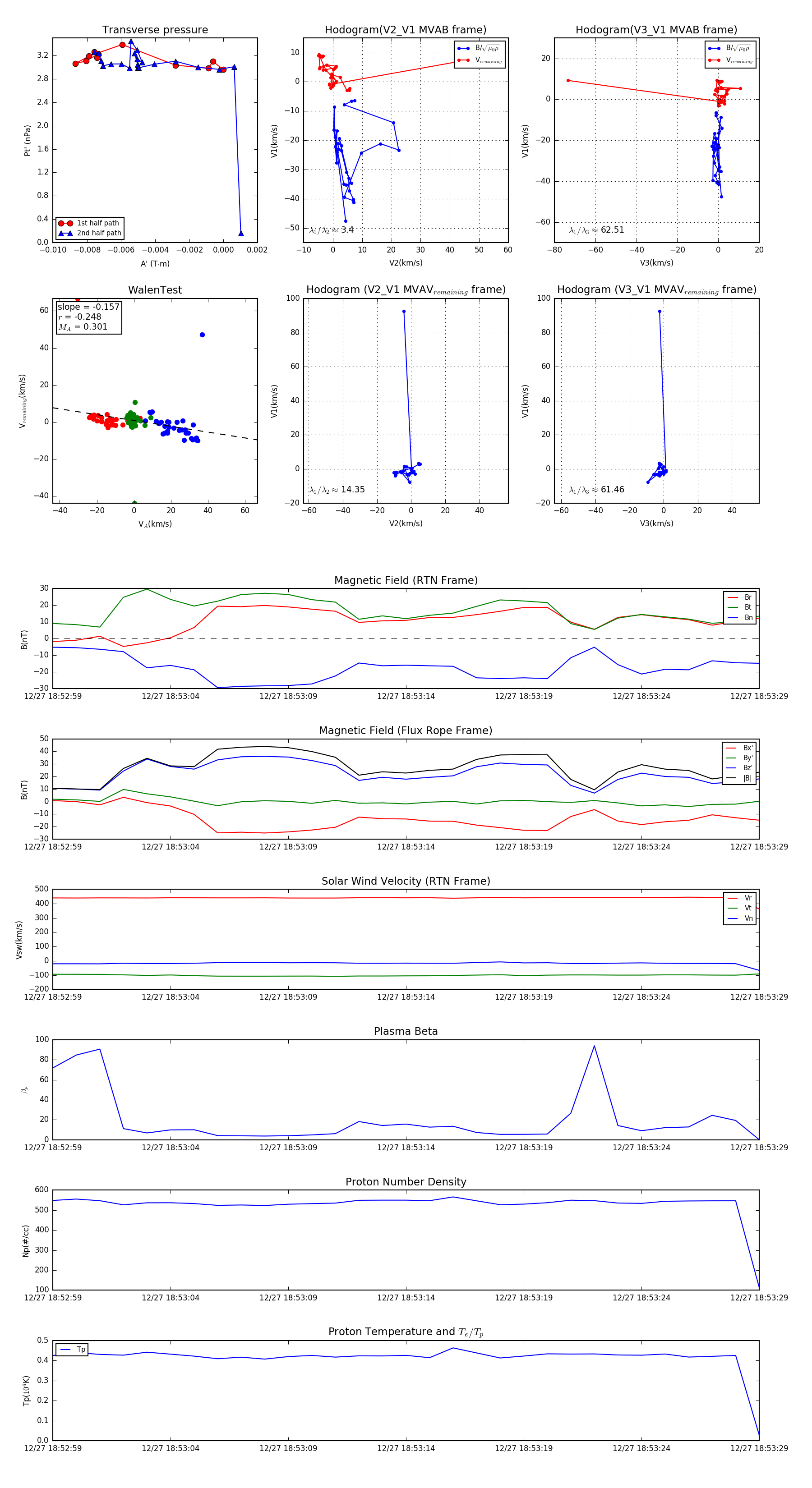
Flux Rope in 2024

Flux Rope Event 2024-12-27 18:52:59 ~ 2024-12-27 18:53:29 (31 seconds)


plot